Warning:
JavaScript is turned OFF. None of the links on this page will work until it is reactivated.
If you need help turning JavaScript On, click here.
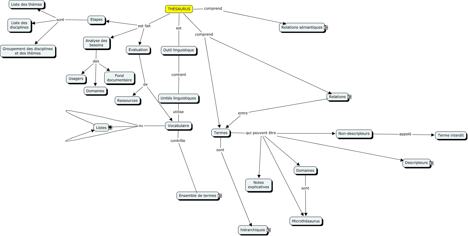
This Concept Map, created with IHMC CmapTools, has information related to: thesaurus, Relations sont Associatives, Relations sémantiques sont équivalentes, hiérarchiques qui peuvent être équivalents, THESAURUS est Outil linguistique, Etapes sont Liste des disciplines, Evaluation de Vocabulaire, Concept indexe Document, Equivalence linguistique sont indiqués par ST, Ensemble de termes afin d'éviter Ambiguités, THESAURUS comprend Relations, Ensemble de termes afin d'éviter Polysémies, Relations sont Inclusions, Associatives fait par Termes associés, Termes associés sont indiqués par RT, THESAURUS comprend Termes, Concept formule Question, Ensemble de termes afin d'éviter Synonymes, Vocabulaire ou Listes de termes, Termes sont hiérarchiques, équivalents sont indiqués par EP