Warning:
JavaScript is turned OFF. None of the links on this page will work until it is reactivated.
If you need help turning JavaScript On, click here.
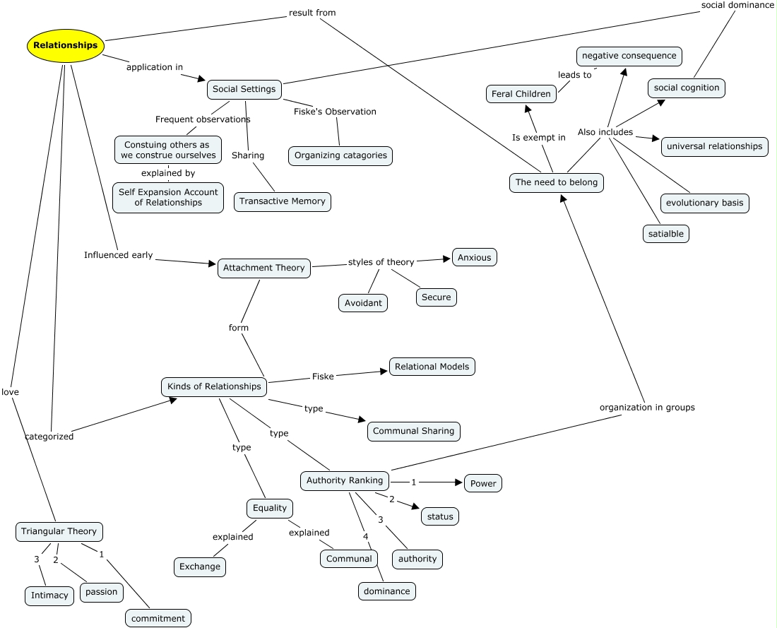
This Concept Map, created with IHMC CmapTools, has information related to: Relationships, The need to belong Is exempt in Feral Children, Kinds of Relationships type Communal Sharing, Kinds of Relationships type Authority Ranking, Kinds of Relationships type Equality, Authority Ranking organization in groups The need to belong, Kinds of Relationships Fiske Relational Models, Attachment Theory styles of theory Secure, Authority Ranking 1 Power, The need to belong Also includes evolutionary basis, Relationships categorized Kinds of Relationships, The need to belong Also includes universal relationships, The need to belong Also includes satialble, Equality explained Exchange, Attachment Theory styles of theory Anxious, Relationships application in Social Settings, Authority Ranking 2 status, Triangular Theory 2 passion, Relationships result from The need to belong, The need to belong Also includes social cognition, The need to belong Also includes negative consequence