Warning:
JavaScript is turned OFF. None of the links on this page will work until it is reactivated.
If you need help turning JavaScript On, click here.
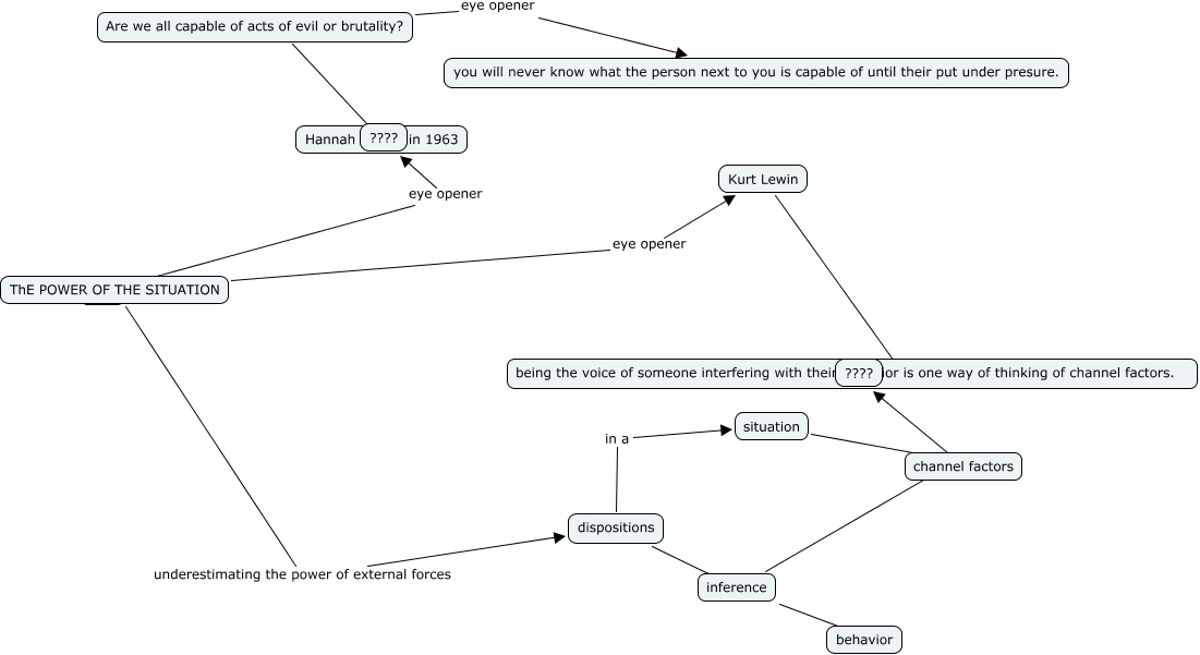
This Concept Map, created with IHMC CmapTools, has information related to: The power of the situation, ???? eye opener Hannah Arendt in 1963, Hannah Arendt in 1963 ???? Are we all capable of acts of evil or brutality?, situation ???? channel factors, dispositions in a situation, Kurt Lewin ???? ????, channel factors ???? being the voice of someone interfering with their behavior is one way of thinking of channel factors., inference ???? behavior, ThE POWER OF THE SITUATION eye opener Kurt Lewin, inference ???? channel factors, ThE POWER OF THE SITUATION underestimating the power of external forces dispositions, dispositions ???? inference, Are we all capable of acts of evil or brutality? eye opener you will never know what the person next to you is capable of until their put under presure.