Warning:
JavaScript is turned OFF. None of the links on this page will work until it is reactivated.
If you need help turning JavaScript On, click here.
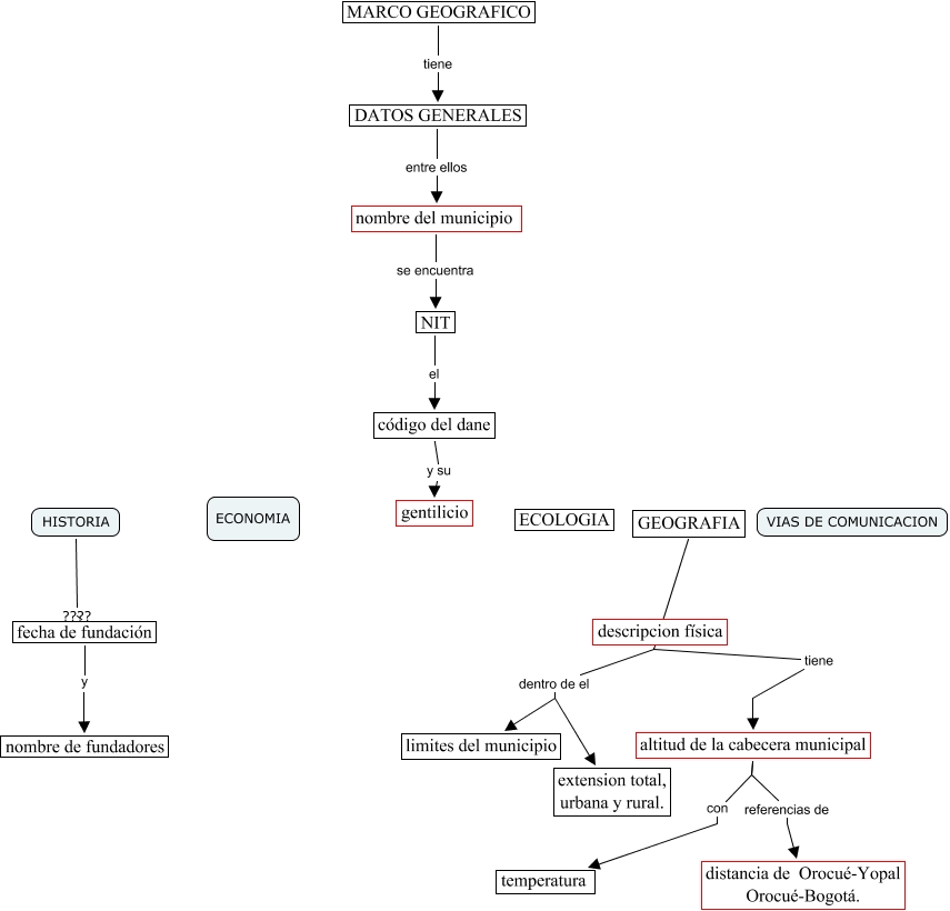
This Concept Map, created with IHMC CmapTools, has information related to: MARCO GEOGRAFICO, fecha de fundación y nombre de fundadores, altitud de la cabecera municipal referencias de distancia de Orocué-Yopal Orocué-Bogotá., GEOGRAFIA dentro de el extension total, urbana y rural., descripcion física tiene altitud de la cabecera municipal, HISTORIA ???? fecha de fundación, DATOS GENERALES entre ellos nombre del municipio, altitud de la cabecera municipal con temperatura, nombre del municipio se encuentra NIT, GEOGRAFIA dentro de el limites del municipio, NIT el código del dane, MARCO GEOGRAFICO tiene DATOS GENERALES, código del dane y su gentilicio