Warning:
JavaScript is turned OFF. None of the links on this page will work until it is reactivated.
If you need help turning JavaScript On, click here.
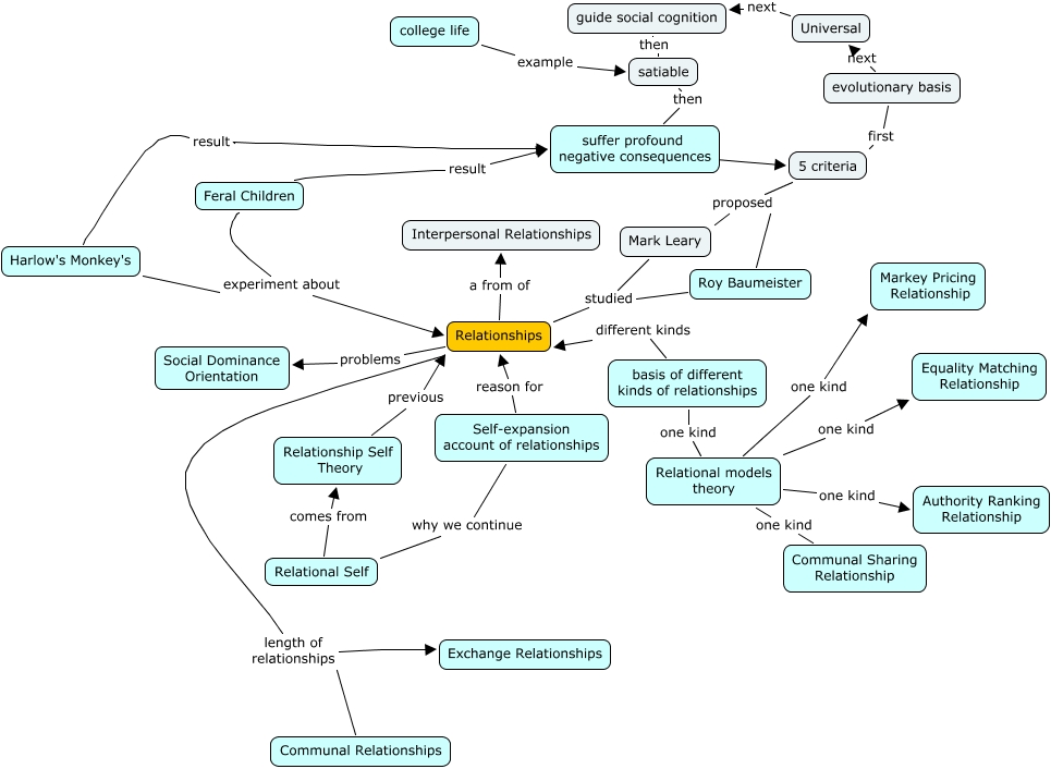
This Concept Map, created with IHMC CmapTools, has information related to: Relationships, Relationships a from of Interpersonal Relationships, basis of different kinds of relationships different kinds Relationships, Relational models theory one kind Communal Sharing Relationship, Relationship Self Theory previous Relationships, Relationships length of relationships Exchange Relationships, Feral Children experiment about Relationships, guide social cognition then satiable, Harlow's Monkey's experiment about Relationships, evolutionary basis next Universal, Relationships problems Social Dominance Orientation, satiable then suffer profound negative consequences, Communal Relationships length of relationships Exchange Relationships, Harlow's Monkey's result suffer profound negative consequences, Relational Self comes from Relationship Self Theory, Self-expansion account of relationships why we continue Relational Self, Relational models theory one kind Markey Pricing Relationship, Roy Baumeister proposed Mark Leary, college life example satiable, Universal next guide social cognition, Self-expansion account of relationships reason for Relationships