Warning:
JavaScript is turned OFF. None of the links on this page will work until it is reactivated.
If you need help turning JavaScript On, click here.
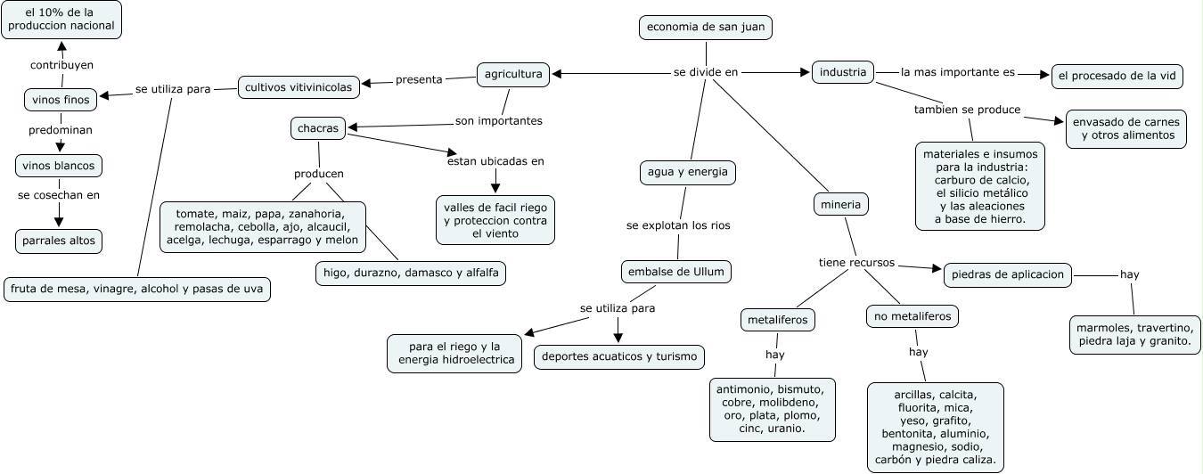
This Concept Map, created with IHMC CmapTools, has information related to: CUYO CHAPU Y OTTO san juan, agua y energia se explotan los rios embalse de Ullum, economia de san juan se divide en industria, industria tambien se produce envasado de carnes y otros alimentos, mineria tiene recursos piedras de aplicacion, agricultura son importantes chacras, vinos finos predominan vinos blancos, economia de san juan se divide en agua y energia, embalse de Ullum se utiliza para deportes acuaticos y turismo, vinos finos contribuyen el 10% de la produccion nacional, vinos blancos se cosechan en parrales altos, piedras de aplicacion hay marmoles, travertino, piedra laja y granito., industria tambien se produce materiales e insumos para la industria: carburo de calcio, el silicio metálico y las aleaciones a base de hierro., embalse de Ullum se utiliza para para el riego y la energia hidroelectrica, cultivos vitivinicolas se utiliza para vinos finos, mineria tiene recursos no metaliferos, metaliferos hay antimonio, bismuto, cobre, molibdeno, oro, plata, plomo, cinc, uranio., cultivos vitivinicolas se utiliza para fruta de mesa, vinagre, alcohol y pasas de uva, mineria tiene recursos metaliferos, industria la mas importante es el procesado de la vid, economia de san juan se divide en mineria