Warning:
JavaScript is turned OFF. None of the links on this page will work until it is reactivated.
If you need help turning JavaScript On, click here.
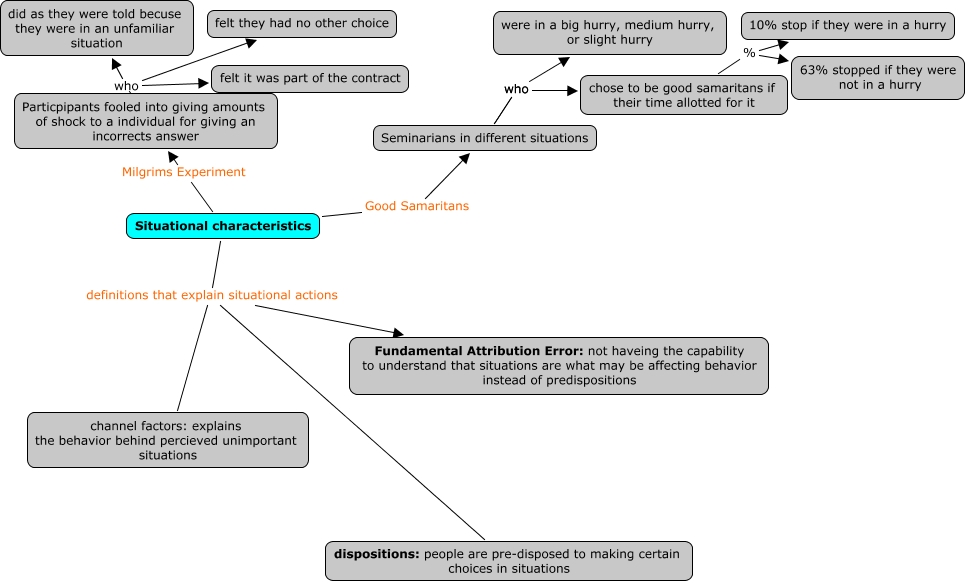
This Concept Map, created with IHMC CmapTools, has information related to: Power of the situation, Particpipants fooled into giving amounts of shock to a individual for giving an incorrects answer who did as they were told becuse they were in an unfamiliar situation, Situational characteristics definitions that explain situational actions Fundamental Attribution Error: not haveing the capability to understand that situations are what may be affecting behavior instead of predispositions, Seminarians in different situations who chose to be good samaritans if their time allotted for it, Situational characteristics Good Samaritans Seminarians in different situations, chose to be good samaritans if their time allotted for it % 63% stopped if they were not in a hurry, Particpipants fooled into giving amounts of shock to a individual for giving an incorrects answer who felt it was part of the contract, Seminarians in different situations who were in a big hurry, medium hurry, or slight hurry, Situational characteristics definitions that explain situational actions dispositions: people are pre-disposed to making certain choices in situations, Particpipants fooled into giving amounts of shock to a individual for giving an incorrects answer who felt they had no other choice, Situational characteristics definitions that explain situational actions channel factors: explains the behavior behind percieved unimportant situations, chose to be good samaritans if their time allotted for it % 10% stop if they were in a hurry, Situational characteristics Milgrims Experiment Particpipants fooled into giving amounts of shock to a individual for giving an incorrects answer