Warning:
JavaScript is turned OFF. None of the links on this page will work until it is reactivated.
If you need help turning JavaScript On, click here.
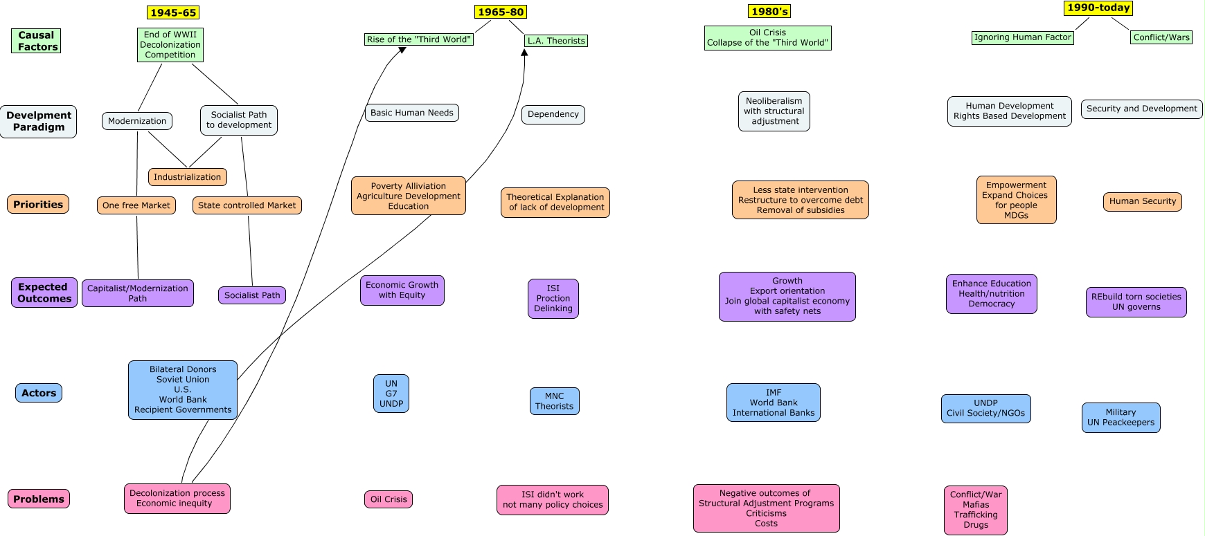
This Concept Map, created with IHMC CmapTools, has information related to: Development Time Periods, Modernization Industrialization, 1990-today Ignoring Human Factor, Decolonization process Economic inequity Rise of the "Third World", Socialist Path to development Industrialization, 1990-today Conflict/Wars, One free Market Capitalist/Modernization Path, 1965-80 L.A. Theorists, 1965-80 Rise of the "Third World", End of WWII Decolonization Competition Modernization, State controlled Market Socialist Path, Modernization One free Market, Socialist Path to development State controlled Market, End of WWII Decolonization Competition Socialist Path to development, Decolonization process Economic inequity L.A. Theorists