IHMC Public Cmaps (3)

        Users (create your own folder...)
            ESCUELA DE COMERCIO Nº 19
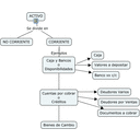
            CUENTAS

                CUENTAS.cmap
                DESCRIPCIÓN DE CUENTAS Y AGRUPAMIENTOS.cmap
                Dhaini Sevilla CUENTAS.cmap
                DORREGO.cmap
                EJERCICIO PLAN DE CUENTAS.doc
                FACTURA A.url
                info.url
                LISTADO DE CUENTAS.url
                Pagina AFIP.url
                parte de la factura.url
                PLAN DE CUENTAS.doc
                Publicidad Carli Nahuel.cmap
                Publicidad Grottola Carly.cmap
                Sociedad anónima.doc
                Sociedades comerciales 4º 1º dorrego godani.cmap