Warning:
JavaScript is turned OFF. None of the links on this page will work until it is reactivated.
If you need help turning JavaScript On, click here.
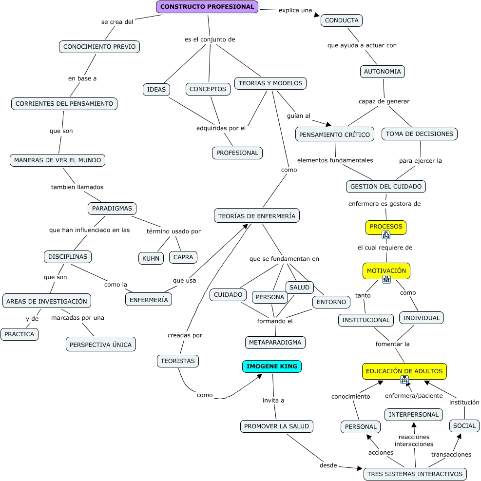
This Concept Map, created with IHMC CmapTools, has information related to: Constructo Profesional, TEORÍAS DE ENFERMERÍA que se fundamentan en CUIDADO, DISCIPLINAS que son AREAS DE INVESTIGACIÓN, SOCIAL institución EDUCACIÓN DE ADULTOS, PROCESOS el cual requiere de MOTIVACIÓN, CONSTRUCTO PROFESIONAL se crea del CONOCIMIENTO PREVIO, CONSTRUCTO PROFESIONAL explica una CONDUCTA, INDIVIDUAL fomentar la EDUCACIÓN DE ADULTOS, MOTIVACIÓN tanto INSTITUCIONAL, MANERAS DE VER EL MUNDO tambien llamados PARADIGMAS, AUTONOMIA capaz de generar TOMA DE DECISIONES, PERSONAL conocimiento EDUCACIÓN DE ADULTOS, DISCIPLINAS como la ENFERMERÍA, CUIDADO formando el METAPARADIGMA, CONSTRUCTO PROFESIONAL es el conjunto de CONCEPTOS, PROMOVER LA SALUD desde TRES SISTEMAS INTERACTIVOS, INSTITUCIONAL fomentar la EDUCACIÓN DE ADULTOS, TEORÍAS DE ENFERMERÍA que se fundamentan en ENTORNO, IMOGENE KING invita a PROMOVER LA SALUD, PARADIGMAS término usado por KUHN, TEORÍAS DE ENFERMERÍA que se fundamentan en PERSONA