IHMC Public Cmaps (3)

        Users (create your own folder...)
            invisible college-hs
            English

                black like me
                business letter.cmap
                critical lens.cmap
                Live regents test data.url
                model rubric.cmap
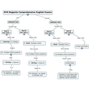
                NYS Regents Comprehensive Exams.cmap
                NYS Regents Comprehensive Exams-session one-part A.cmap
                NYS Regents Comprehensive Exams-session one-part b.cmap
                NYS Regents Comprehensive Exams-session two-part a.cmap
                NYS Regents Comprehensive Exams-session two-part b.cmap
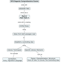
                NYS Regents Comprehensive Exams-summary.cmap
                Question Answer Relationships.cmap
                Regent Powerpoint.url
                regents english part b test task 3 Unified Essay.cmap
                Regents Session 2, Part a.url