Warning:
JavaScript is turned OFF. None of the links on this page will work until it is reactivated.
If you need help turning JavaScript On, click here.
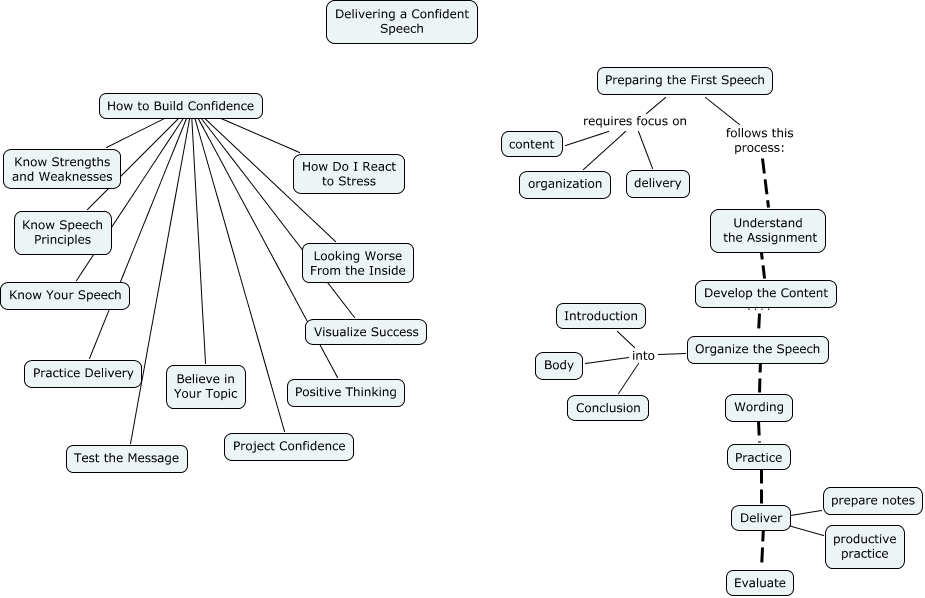
This Concept Map, created with IHMC CmapTools, has information related to: Chapter 3, How to Build Confidence ???? Test the Message, Organize the Speech into Conclusion, Deliver ???? productive practice, Preparing the First Speech follows this process: Understand the Assignment, How to Build Confidence ???? Know Strengths and Weaknesses, Organize the Speech into Body, Wording ???? Practice, How to Build Confidence ???? Know Speech Principles, Preparing the First Speech requires focus on delivery, How to Build Confidence ???? Project Confidence, How to Build Confidence ???? Practice Delivery, How to Build Confidence ???? How Do I React to Stress, How to Build Confidence ???? Know Your Speech, Preparing the First Speech requires focus on content, How to Build Confidence ???? Positive Thinking, How to Build Confidence ???? Looking Worse From the Inside, Organize the Speech ???? Wording, How to Build Confidence ???? Visualize Success, Develop the Content ???? Organize the Speech, Preparing the First Speech requires focus on organization