Warning:
JavaScript is turned OFF. None of the links on this page will work until it is reactivated.
If you need help turning JavaScript On, click here.
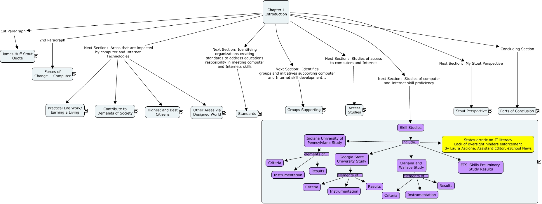
This Concept Map, created with IHMC CmapTools, has information related to: Chapter 1--Introduction, Political Blog Example is... Hiring Pro Bloggers by 2008 Presidential Candidates, Other Areas... The Designed World Energy and Power Tech, US 1998 to 2005 for... Minnesota, Chapter 1 Introduction 2nd Paragraph Forces that change preparation of Young People, Other Areas... The Designed World Transportation Tech, Researchers Experiences including... My Pilot Study of MBE Students with IC3 Exams & Courses, Practical Life Work / Earning a Living Supported by... Education, Skill Studies include... States erratic on IT literacy Lack of oversight hinders enforcement By Laura Ascione, Assistant Editor, eSchool News, Forces that change preparation of Young People The force is... Changing Nature of Work, Skill Studies include... ETS iSkills Preliminary Study Results, Federal Government example... Part D of NCLB Legistlation "Enhancing Education Through Technology", Indiana University of Pennsylviana Study elements of... Instrumentation, Clariana and Wallace Study elements of... Instrumentation, Chapter 1 Introduction Next Section: Identifying organizations creating standards to address educations resposibility in meeting computer and Internets skills Standards, eScholar Initiative Elements include... Online Course System-D2L, Indiana University of Pennsylviana Study elements of... Results, Chapter 1 Introduction Concluding Section Elements in Conclusion, Other Areas... The Designed World Agricultural and Bio tech, iTunes includes Video, Construction Technologies Example is... Company Intranets