Warning:
JavaScript is turned OFF. None of the links on this page will work until it is reactivated.
If you need help turning JavaScript On, click here.
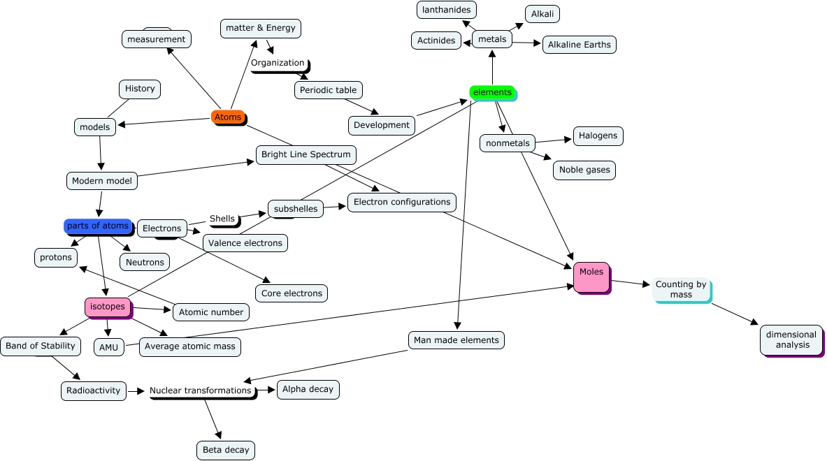
This Concept Map, created with IHMC CmapTools, has information related to: Unit 1 Atoms, Man made elements Nuclear transformations Alpha decay, Man made elements Nuclear transformations Beta decay, Electrons Shells subshelles, metals ???? Actinides, matter & Energy Organization Periodic table, Atomic number ???? protons, Modern model parts of atoms protons, isotopes ???? AMU, metals ???? lanthanides, metals ???? Alkali, models ???? Modern model, Development elements isotopes, Modern model parts of atoms Neutrons, isotopes ???? Atomic number, Bright Line Spectrum ???? Electron configurations, Development elements Man made elements, metals ???? Alkaline Earths, Electrons ???? Core electrons, Band of Stability ???? Radioactivity, Development elements metals