Warning:
JavaScript is turned OFF. None of the links on this page will work until it is reactivated.
If you need help turning JavaScript On, click here.
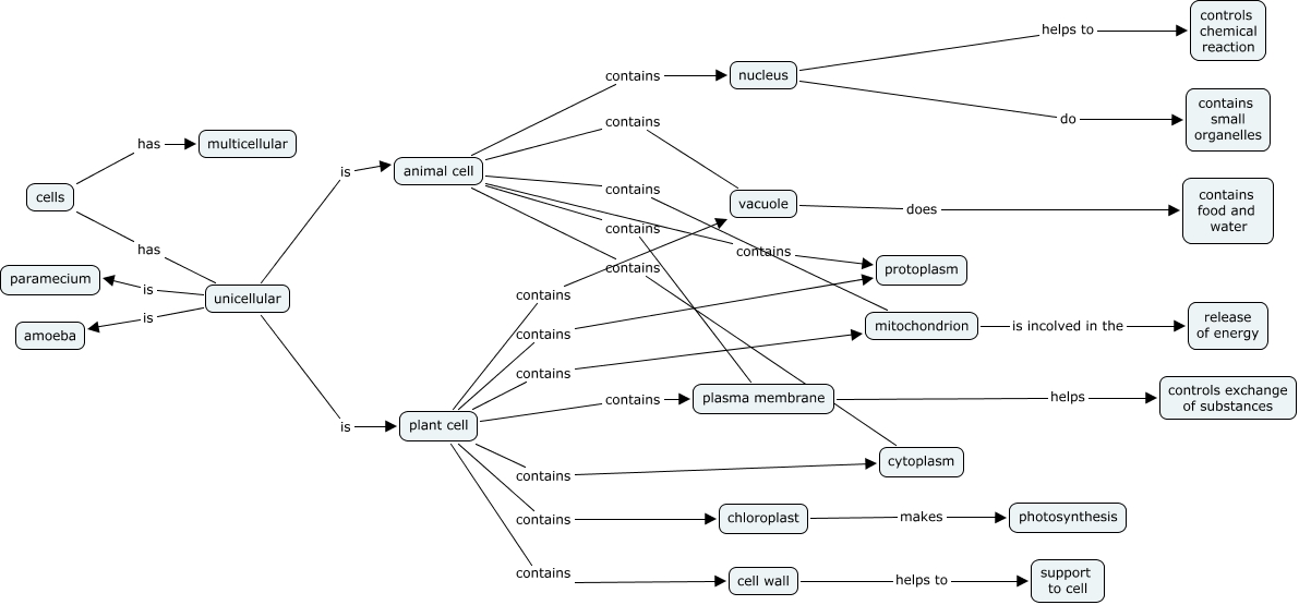
This Concept Map, created with IHMC CmapTools, has information related to: cells, plant cell contains mitochondrion, cells has unicellular, plant cell contains cell wall, animal cell contains cytoplasm, animal cell contains vacuole, plant cell contains vacuole, cells has multicellular, animal cell contains nucleus, chloroplast makes photosynthesis, plant cell contains chloroplast, cell wall helps to support to cell, unicellular is animal cell, unicellular is plant cell, animal cell contains protoplasm, plant cell contains cytoplasm, nucleus helps to controls chemical reaction, mitochondrion is incolved in the release of energy, unicellular is paramecium, animal cell contains mitochondrion, plant cell contains protoplasm