Warning:
JavaScript is turned OFF. None of the links on this page will work until it is reactivated.
If you need help turning JavaScript On, click here.
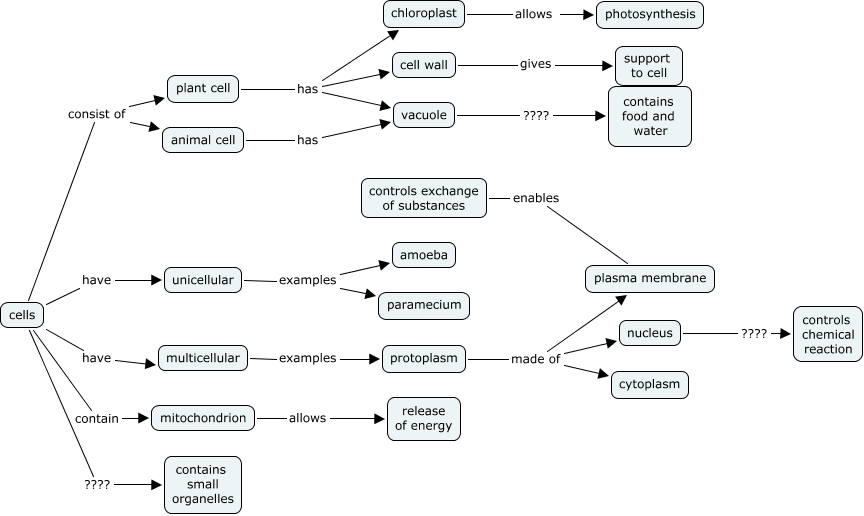
This Concept Map, created with IHMC CmapTools, has information related to: reubent, protoplasm made of cytoplasm, animal cell has vacuole, vacuole ???? contains food and water, mitochondrion allows release of energy, controls exchange of substances enables plasma membrane, cell wall gives support to cell, chloroplast allows photosynthesis, cells have multicellular, plant cell has vacuole, cells consist of animal cell, plant cell has chloroplast, protoplasm made of nucleus, cells ???? contains small organelles, cells contain mitochondrion, plant cell has cell wall, cells consist of plant cell, protoplasm made of plasma membrane, unicellular examples amoeba, unicellular examples paramecium, cells have unicellular