Warning:
JavaScript is turned OFF. None of the links on this page will work until it is reactivated.
If you need help turning JavaScript On, click here.
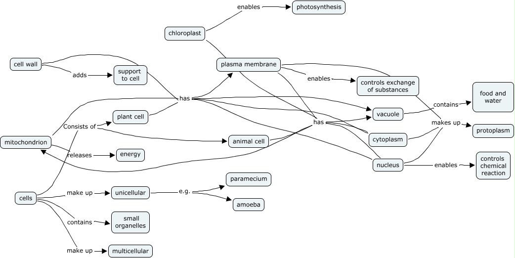
This Concept Map, created with IHMC CmapTools, has information related to: Jurado, plant cell has nucleus, plasma membrane enables controls exchange of substances, cells make up multicellular, cell wall has plasma membrane, cell wall has vacuole, animal cell has vacuole, plant cell has cytoplasm, animal cell has nucleus, plasma membrane has nucleus, chloroplast enables photosynthesis, plasma membrane makes up protoplasm, cells Consists of plant cell, cytoplasm makes up protoplasm, cell wall has cytoplasm, chloroplast has mitochondrion, plant cell has vacuole, cell wall has nucleus, unicellular e.g. paramecium, nucleus makes up protoplasm, animal cell has mitochondrion