Warning:
JavaScript is turned OFF. None of the links on this page will work until it is reactivated.
If you need help turning JavaScript On, click here.
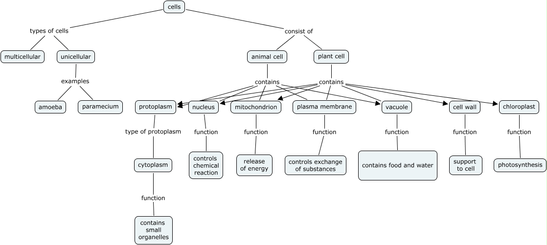
This Concept Map, created with IHMC CmapTools, has information related to: cells, vacuole function contains food and water, plasma membrane function controls exchange of substances, plant cell contains mitochondrion, protoplasm type of protoplasm cytoplasm, cells consist of animal cell, plant cell contains plasma membrane, unicellular examples amoeba, animal cell contains mitochondrion, cells types of cells unicellular, plant cell contains protoplasm, cells types of cells multicellular, animal cell contains plasma membrane, plant cell contains chloroplast, animal cell contains protoplasm, animal cell contains nucleus, cell wall function support to cell, unicellular examples paramecium, plant cell contains vacuole, plant cell contains cell wall, plant cell contains nucleus