Warning:
JavaScript is turned OFF. None of the links on this page will work until it is reactivated.
If you need help turning JavaScript On, click here.
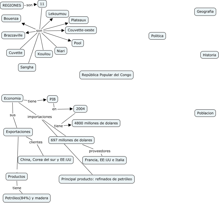
This Concept Map, created with IHMC CmapTools, has information related to: Mapa conseptual incompleto, 11 son Bouenza, Exportaciones Productos, Economia sus Exportaciones, 11 son Plateaux, 11 son Brazzaville, 11 son Niari, Productos tiene Petróleo(84%) y madera, 697 millones de dolares proveedores Francia, EE:UU e Italia, Economia importaciones Principal producto: refinados de petróleo, 11 son Kouilou, PIB en 2004, 11 son Lekoumou, Exportaciones clientes China, Corea del sur y EE:UU, 11 son Pool, 2004 tiene 4800 millones de dolares, REGIONES son 11, 11 son Couvette-oeste, 11 son Sangha, Economia importaciones 697 millones de dolares, Economia tiene PIB