Warning:
JavaScript is turned OFF. None of the links on this page will work until it is reactivated.
If you need help turning JavaScript On, click here.
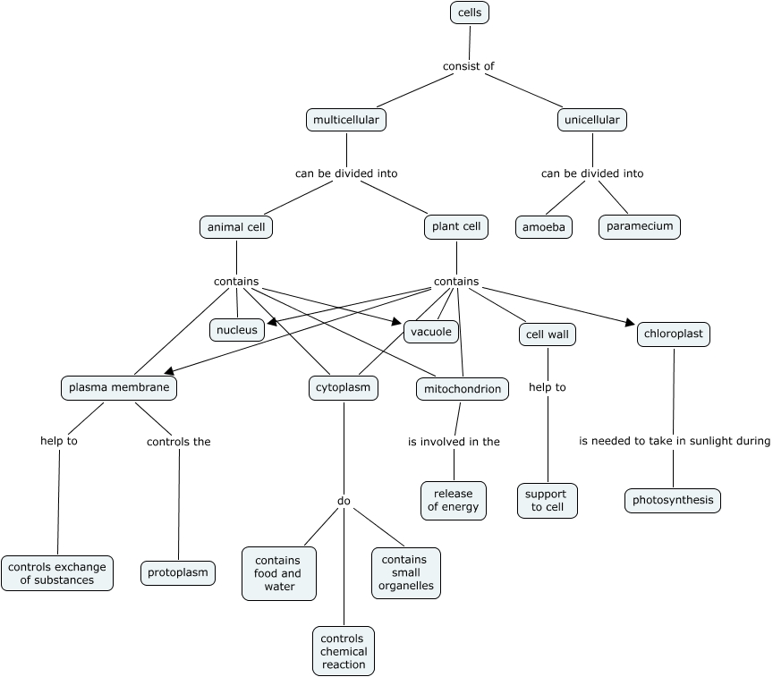
This Concept Map, created with IHMC CmapTools, has information related to: lim jia khee 23, cytoplasm do contains food and water, mitochondrion is involved in the release of energy, cytoplasm do controls chemical reaction, plant cell contains nucleus, plant cell contains chloroplast, plasma membrane controls the protoplasm, animal cell contains vacuole, cells consist of multicellular, animal cell contains nucleus, plant cell contains plasma membrane, plant cell contains vacuole, cells consist of unicellular, cell wall help to support to cell, plant cell contains mitochondrion, plant cell contains cell wall, unicellular can be divided into paramecium, multicellular can be divided into animal cell, animal cell contains plasma membrane, cytoplasm do contains small organelles, plasma membrane help to controls exchange of substances