Warning:
JavaScript is turned OFF. None of the links on this page will work until it is reactivated.
If you need help turning JavaScript On, click here.
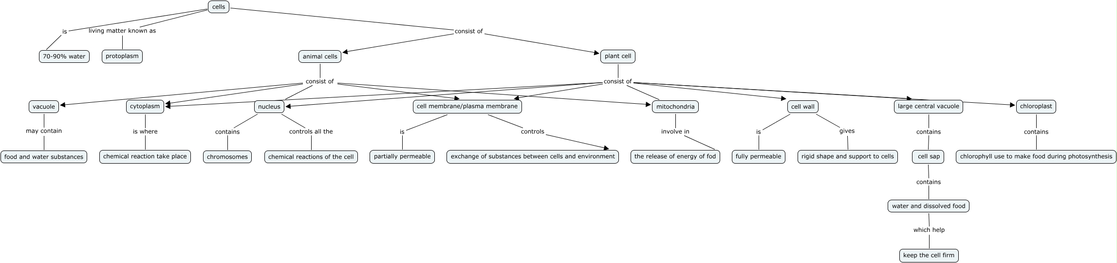
This Concept Map, created with IHMC CmapTools, has information related to: what is cells.vladimir.18, water and dissolved food which help keep the cell firm, mitochondria involve in the release of energy of fod, plant cell consist of mitochondria, plant cell consist of cell wall, plant cell consist of cytoplasm, plant cell consist of large central vacuole, plant cell consist of nucleus, cells consist of plant cell, nucleus controls all the chemical reactions of the cell, cell sap contains water and dissolved food, animal cells consist of cell membrane/plasma membrane, cell membrane/plasma membrane is partially permeable, cells living matter known as protoplasm, animal cells consist of mitochondria, cell wall is fully permeable, cells is 70-90% water, animal cells consist of cytoplasm, animal cells consist of vacuole, cells consist of animal cells, cytoplasm is where chemical reaction take place