Warning:
JavaScript is turned OFF. None of the links on this page will work until it is reactivated.
If you need help turning JavaScript On, click here.
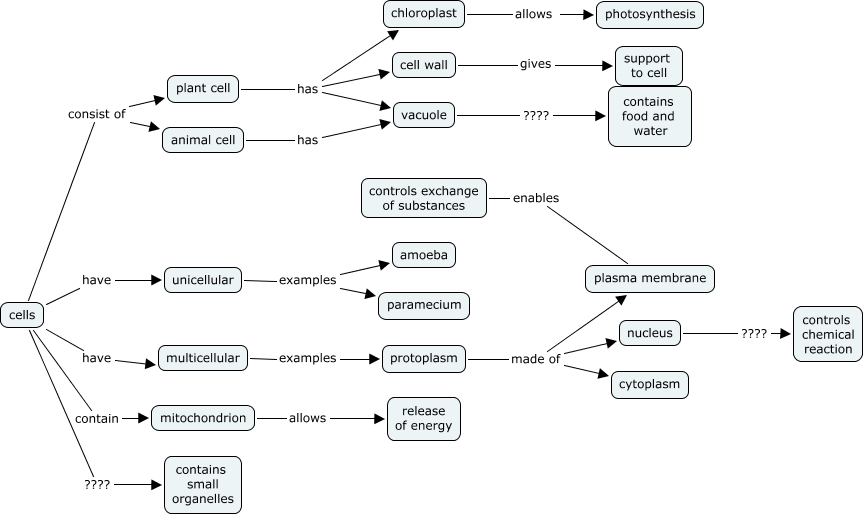
This Concept Map, created with IHMC CmapTools, has information related to: reubent, animal cell has vacuole, protoplasm made of cytoplasm, vacuole ???? contains food and water, mitochondrion allows release of energy, controls exchange of substances enables plasma membrane, cell wall gives support to cell, chloroplast allows photosynthesis, cells have multicellular, plant cell has vacuole, protoplasm made of nucleus, plant cell has chloroplast, cells consist of animal cell, cells ???? contains small organelles, cells contain mitochondrion, cells consist of plant cell, plant cell has cell wall, unicellular examples amoeba, protoplasm made of plasma membrane, multicellular examples protoplasm, nucleus ???? controls chemical reaction