Warning:
JavaScript is turned OFF. None of the links on this page will work until it is reactivated.
If you need help turning JavaScript On, click here.
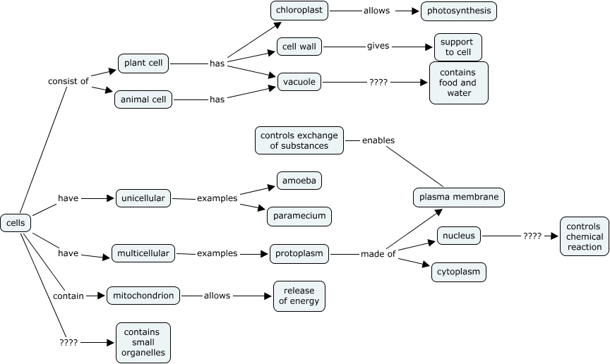
This Concept Map, created with IHMC CmapTools, has information related to: 30.Ryan Neo Li-ren, multicellular examples protoplasm, plant cell has chloroplast, cells consist of plant cell, cells contain mitochondrion, nucleus ???? controls chemical reaction, plant cell has cell wall, cells ???? contains small organelles, protoplasm made of cytoplasm, cell wall gives support to cell, cells have multicellular, chloroplast allows photosynthesis, protoplasm made of plasma membrane, mitochondrion allows release of energy, animal cell has vacuole, plant cell has vacuole, unicellular examples paramecium, protoplasm made of nucleus, controls exchange of substances enables plasma membrane, vacuole ???? contains food and water, unicellular examples amoeba