Warning:
JavaScript is turned OFF. None of the links on this page will work until it is reactivated.
If you need help turning JavaScript On, click here.
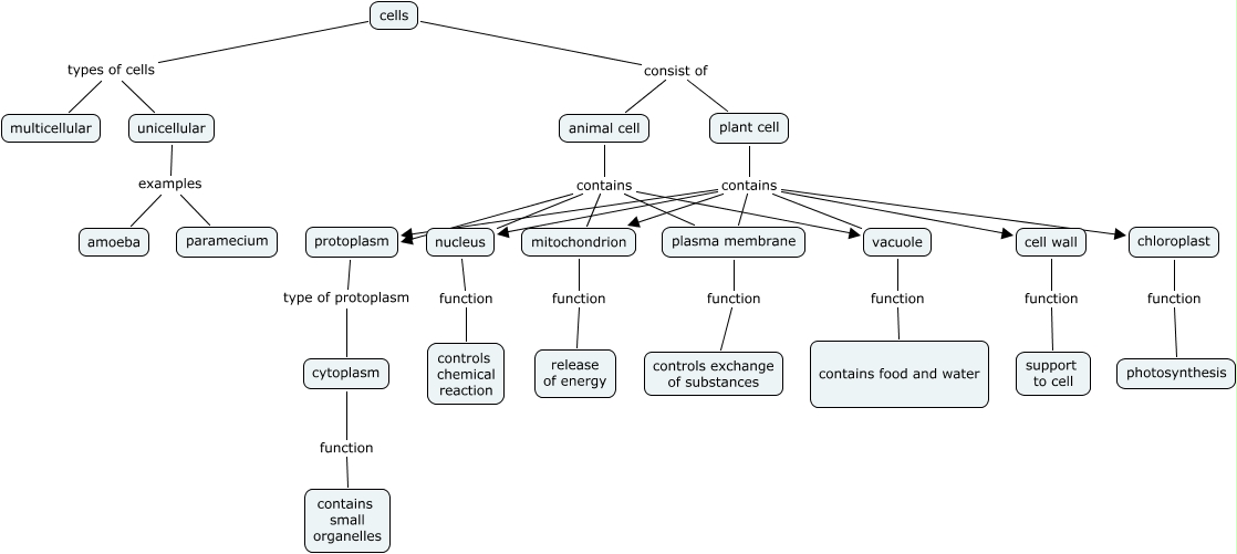
This Concept Map, created with IHMC CmapTools, has information related to: cells, plant cell contains mitochondrion, plasma membrane function controls exchange of substances, vacuole function contains food and water, protoplasm type of protoplasm cytoplasm, plant cell contains plasma membrane, cells consist of animal cell, animal cell contains mitochondrion, unicellular examples amoeba, cells types of cells unicellular, animal cell contains plasma membrane, cells types of cells multicellular, plant cell contains protoplasm, plant cell contains chloroplast, animal cell contains protoplasm, animal cell contains nucleus, cell wall function support to cell, unicellular examples paramecium, plant cell contains vacuole, cells consist of plant cell, plant cell contains nucleus