Warning:
JavaScript is turned OFF. None of the links on this page will work until it is reactivated.
If you need help turning JavaScript On, click here.
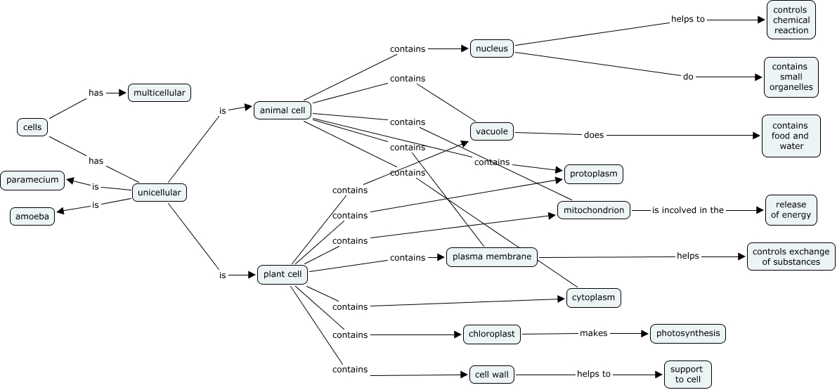
This Concept Map, created with IHMC CmapTools, has information related to: cells, plant cell contains mitochondrion, plant cell contains cell wall, cells has unicellular, animal cell contains cytoplasm, animal cell contains vacuole, plant cell contains vacuole, animal cell contains nucleus, cells has multicellular, cell wall helps to support to cell, plant cell contains chloroplast, chloroplast makes photosynthesis, unicellular is animal cell, plant cell contains cytoplasm, animal cell contains protoplasm, unicellular is plant cell, mitochondrion is incolved in the release of energy, nucleus helps to controls chemical reaction, unicellular is paramecium, animal cell contains mitochondrion, animal cell contains plasma membrane