Warning:
JavaScript is turned OFF. None of the links on this page will work until it is reactivated.
If you need help turning JavaScript On, click here.
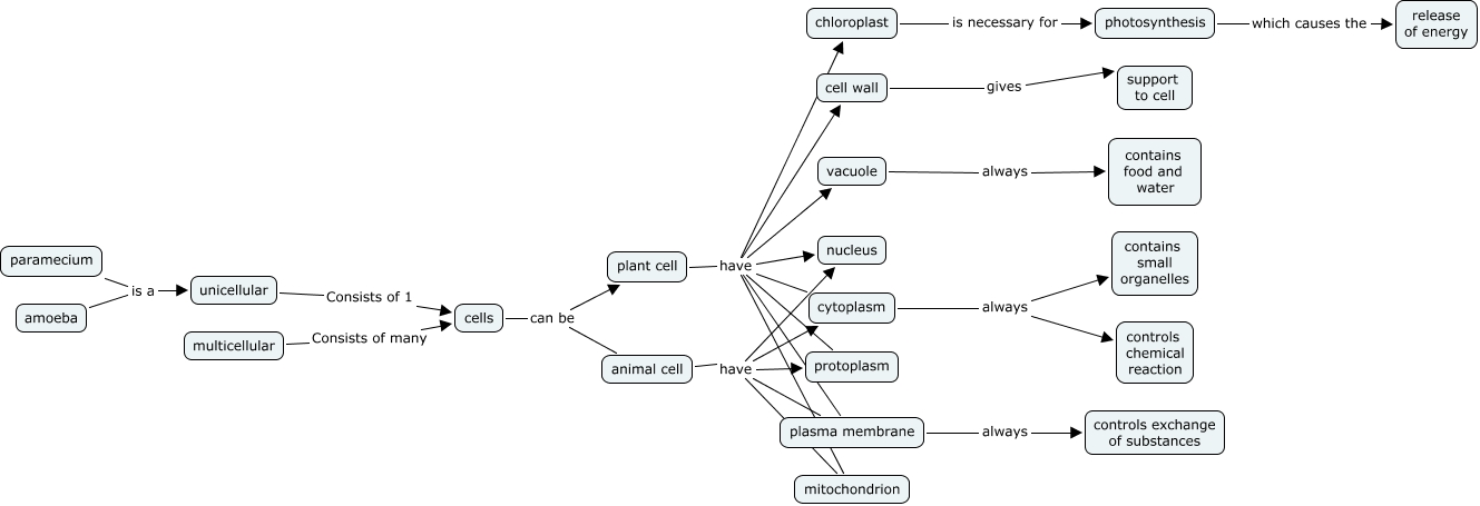
This Concept Map, created with IHMC CmapTools, has information related to: cells, cytoplasm always contains small organelles, cells can be plant cell, photosynthesis which causes the release of energy, plant cell have nucleus, animal cell have nucleus, animal cell have plasma membrane, cell wall gives support to cell, amoeba is a unicellular, animal cell have cytoplasm, chloroplast is necessary for photosynthesis, plant cell have cytoplasm, plant cell have mitochondrion, vacuole always contains food and water, plant cell have plasma membrane, plant cell have chloroplast, multicellular Consists of many cells, plant cell have cell wall, animal cell have protoplasm, cytoplasm always controls chemical reaction, plant cell have protoplasm