Warning:
JavaScript is turned OFF. None of the links on this page will work until it is reactivated.
If you need help turning JavaScript On, click here.
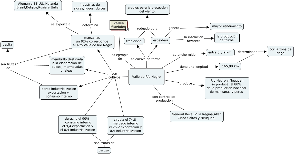
This Concept Map, created with IHMC CmapTools, has information related to: agricultura, manzanas un 82% corresponde al Alto Valle de Rio Negro se exporta a Alemania,EE.UU.,Holanda Brasil,Belgica,Rusia e Italia., durazno el 90% consumo interno el 9,4 exportacion y el 0,4 industrializacion son frutas de carozo, Valle de Río Negro se cultiva en forma. tradicional, membrillo destinada a la elaboracion de dulces, mermeladas y jaleas son frutas de pepita, manzanas un 82% corresponde al Alto Valle de Rio Negro son frutas de pepita, Valle de Río Negro son cultivos ciruela el 74,8 mercado interno el 25,2 exportacion y 0,4 industrializacion, espaldera genera mayor rendimiento, Valle de Río Negro tiene una longitud 165,98 km, peras industrializacion exportacion y consumo interno son frutas de pepita, Valle de Río Negro son cultivos durazno el 90% consumo interno el 9,4 exportacion y el 0,4 industrializacion, Valle de Río Negro su ancho mide entre 8 y 9 km., Valle de Río Negro son cultivos manzanas un 82% corresponde al Alto Valle de Rio Negro, espaldera rodeado por: arboles para la protección del viento., manzanas un 82% corresponde al Alto Valle de Rio Negro determina industrias de sidras, jugos, dulces, valles fluviales es ejemplo de Valle de Río Negro, Valle de Río Negro produce Rio Negro y Neuquen se produce el 80% de la produccion nacional de manzanas y peras, Valle de Río Negro son cultivos peras industrializacion exportacion y consumo interno, 165,98 km determinado por la zona de riego, espaldera la insolación favorece la producción de frutos., tradicional rodeado por: arboles para la protección del viento.