Warning:
JavaScript is turned OFF. None of the links on this page will work until it is reactivated.
If you need help turning JavaScript On, click here.
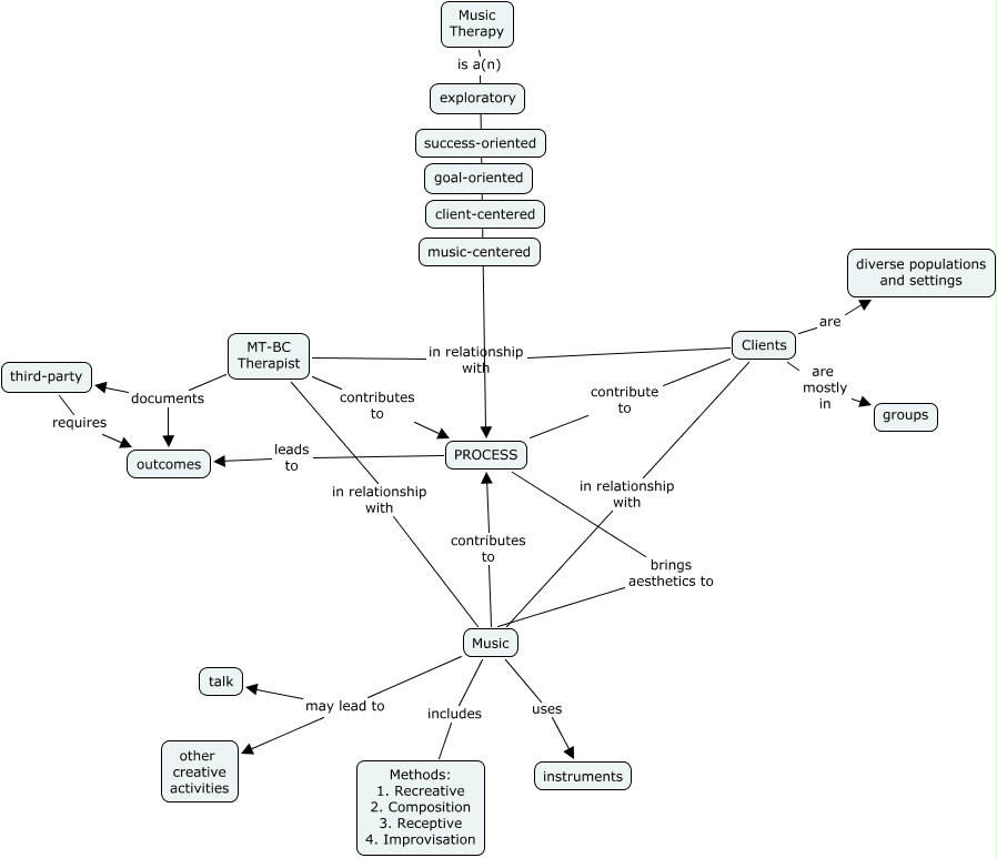
This Concept Map, created with IHMC CmapTools, has information related to: MT in US 2007 June 19, Music includes Methods: 1. Recreative 2. Composition 3. Receptive 4. Improvisation, Music Therapy is a(n) PROCESS, Music uses instruments, Clients in relationship with Music, MT-BC Therapist in relationship with Clients, Music may lead to other creative activities, Music contributes to PROCESS, third-party requires outcomes, Music may lead to talk, Clients are diverse populations and settings, MT-BC Therapist documents third-party, PROCESS brings aesthetics to Music, Clients are mostly in groups, MT-BC Therapist contributes to PROCESS, PROCESS leads to outcomes, MT-BC Therapist in relationship with Music, Clients contribute to PROCESS, MT-BC Therapist documents outcomes