Warning:
JavaScript is turned OFF. None of the links on this page will work until it is reactivated.
If you need help turning JavaScript On, click here.
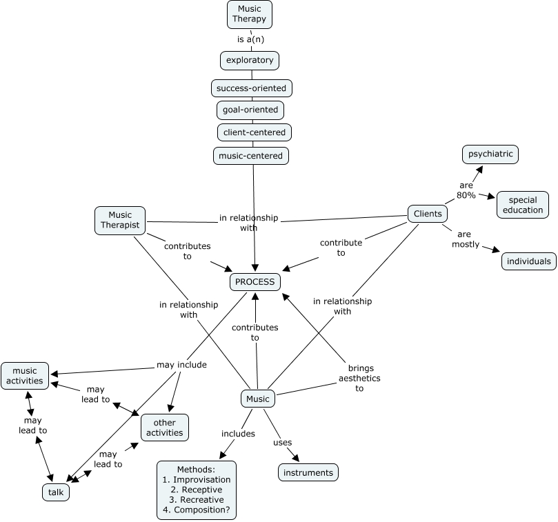
This Concept Map, created with IHMC CmapTools, has information related to: MT in Germany 2007 June 19, Music uses instruments, other activities may lead to music activities, PROCESS may include music activities, Clients contribute to PROCESS, Music contributes to PROCESS, Clients are 80% psychiatric, Music includes Methods: 1. Improvisation 2. Receptive 3. Recreative 4. Composition?, Music Therapist in relationship with Clients, Music Therapist contributes to PROCESS, Music Therapist in relationship with Music, PROCESS may include talk, Clients are 80% special education, music activities may lead to talk, PROCESS may include other activities, Music brings aesthetics to PROCESS, Clients in relationship with Music, talk may lead to other activities, Music Therapy is a(n) PROCESS, Clients are mostly individuals