Warning:
JavaScript is turned OFF. None of the links on this page will work until it is reactivated.
If you need help turning JavaScript On, click here.
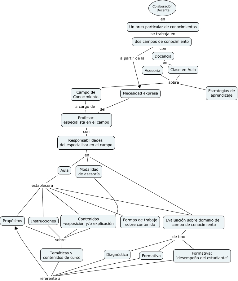
This Concept Map, created with IHMC CmapTools, has information related to: Mapa conceptual de la Colaboración Docente, Temáticas y contenidos de curso referente a Propósitos, Aula establecerá Evaluación sobre dominio del campo de conocimiento, Docencia en Asesoría, Necesidad expresa del Profesor especialista en el campo, Responsabilidades del especialista en el campo en Modalidad de asesoría, Clase en Aula sobre Estrategias de aprendizaje, Aula establecerá Formas de trabajo sobre contenido, Formativa: "desempeño del estudiante" referente a Propósitos, Profesor especialista en el campo con Responsabilidades del especialista en el campo, Evaluación sobre dominio del campo de conocimiento de tipo Formativa, Aula establecerá Contenidos -exposición y/o explicación, Asesoría sobre Campo de Conocimiento, Clase en Aula sobre Campo de Conocimiento, Contenidos -exposición y/o explicación sobre Temáticas y contenidos de curso, Colaboración Docente en Un área particular de conocimientos, dos campos de conocimiento a partir de la Necesidad expresa, Modalidad de asesoría sobre Temáticas y contenidos de curso, Docencia en Clase en Aula, Profesor especialista en el campo a cargo de Campo de Conocimiento, Responsabilidades del especialista en el campo en Aula