Warning:
JavaScript is turned OFF. None of the links on this page will work until it is reactivated.
If you need help turning JavaScript On, click here.
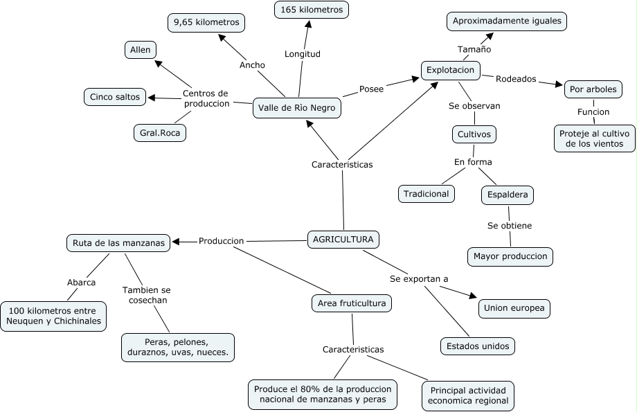
This Concept Map, created with IHMC CmapTools, has information related to: Agricultura (mar, ely, lu), Valle de Rìo Negro Centros de produccion Cinco saltos, Ruta de las manzanas Abarca 100 kilometros entre Neuquen y Chichinales, Cultivos En forma Tradicional, AGRICULTURA Caracteristicas Valle de Rìo Negro, AGRICULTURA Caracteristicas Explotacion, Valle de Rìo Negro Centros de produccion Gral.Roca, AGRICULTURA Se exportan a Estados unidos, AGRICULTURA Produccion Ruta de las manzanas, Valle de Rìo Negro Ancho 9,65 kilometros, AGRICULTURA Produccion Area fruticultura, Explotacion Rodeados Por arboles, Valle de Rìo Negro Posee Explotacion, Area fruticultura Caracteristicas Principal actividad economica regional, Espaldera Se obtiene Mayor produccion, Area fruticultura Caracteristicas Produce el 80% de la produccion nacional de manzanas y peras, Valle de Rìo Negro Centros de produccion Allen, Valle de Rìo Negro Longitud 165 kilometros, Ruta de las manzanas Tambien se cosechan Peras, pelones, duraznos, uvas, nueces., AGRICULTURA Se exportan a Union europea, Explotacion Se observan Cultivos