Warning:
JavaScript is turned OFF. None of the links on this page will work until it is reactivated.
If you need help turning JavaScript On, click here.
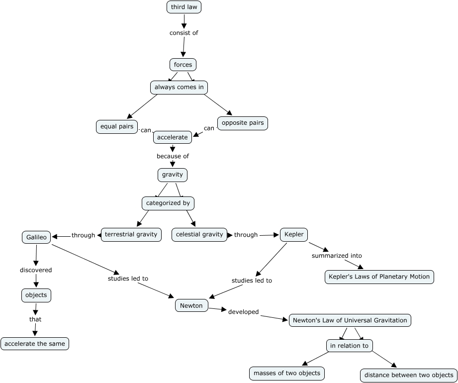
This Concept Map, created with IHMC CmapTools, has information related to: gutie0615, forces ???? equal pairs, gravity ???? terrestrial gravity, celestial gravity through Kepler, Kepler studies led to Newton, terrestrial gravity through Galileo, gravity ???? celestial gravity, Galileo studies led to Newton, Newton's Law of Universal Gravitation ???? masses of two objects, opposite pairs can accelerate, equal pairs can accelerate, Newton's Law of Universal Gravitation ???? distance between two objects, accelerate because of gravity, third law consist of forces, Galileo discovered objects, objects that ????, Kepler summarized into Kepler's Laws of Planetary Motion, Newton developed Newton's Law of Universal Gravitation, forces ???? opposite pairs