Warning:
JavaScript is turned OFF. None of the links on this page will work until it is reactivated.
If you need help turning JavaScript On, click here.
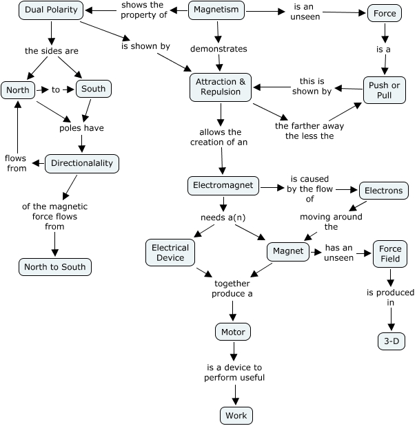
This Concept Map, created with IHMC CmapTools, has information related to: Bill - Magnetism, Magnet has an unseen Force Field, Attraction & Repulsion allows the creation of an Electromagnet, Magnetism demonstrates Attraction & Repulsion, Electromagnet is caused by the flow of Electrons, Electromagnet needs a(n) Electrical Device, Attraction & Repulsion the farther away the less the Push or Pull, Directionalality of the magnetic force flows from North to South, Dual Polarity the sides are South, North poles have Directionalality, Push or Pull this is shown by Attraction & Repulsion, Force Field is produced in 3-D, Magnetism is an unseen Force, Magnetism shows the property of Dual Polarity, Electrical Device together produce a Motor, Motor is a device to perform useful Work, Electromagnet needs a(n) Magnet, Electrons moving around the Magnet, Directionalality flows from North, Dual Polarity is shown by Attraction & Repulsion, Force is a Push or Pull