Warning:
JavaScript is turned OFF. None of the links on this page will work until it is reactivated.
If you need help turning JavaScript On, click here.
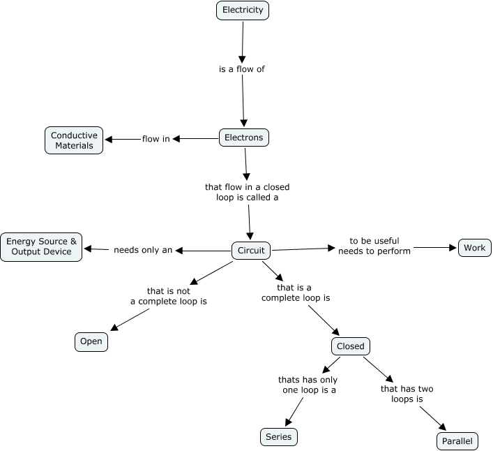
This Concept Map, created with IHMC CmapTools, has information related to: Bill - Electricity, Circuit needs only an Energy Source & Output Device, Circuit to be useful needs to perform Work, Closed that has two loops is Parallel, Circuit that is a complete loop is Closed, Electrons that flow in a closed loop is called a Circuit, Electrons flow in Conductive Materials, Circuit that is not a complete loop is Open, Electricity is a flow of Electrons, Closed thats has only one loop is a Series