Warning:
JavaScript is turned OFF. None of the links on this page will work until it is reactivated.
If you need help turning JavaScript On, click here.
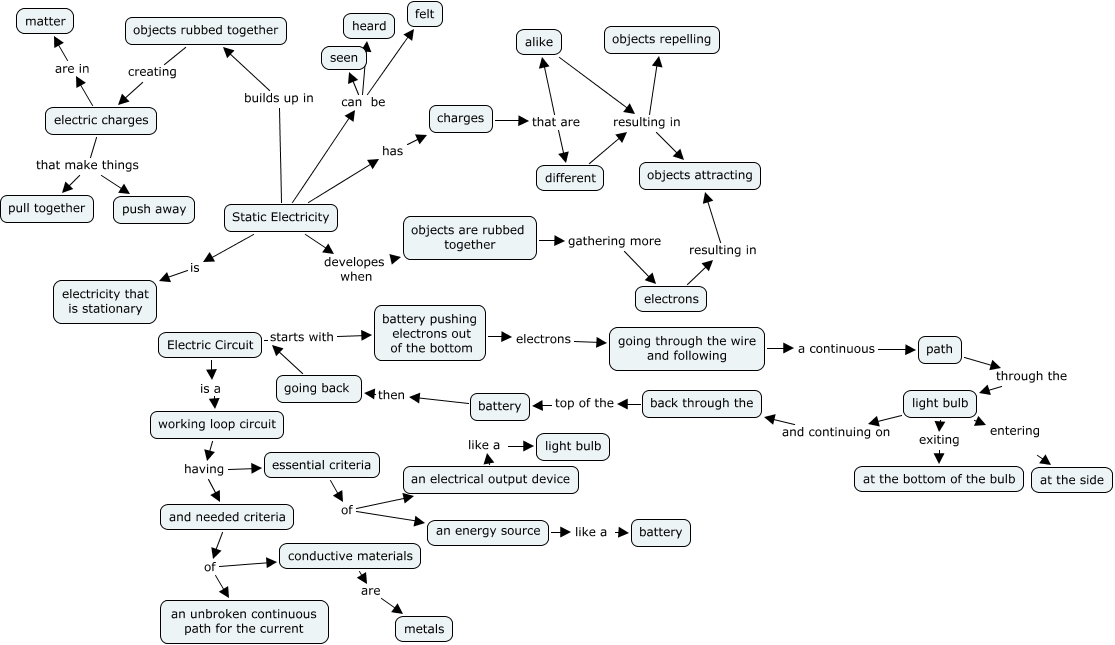
This Concept Map, created with IHMC CmapTools, has information related to: Deb's map 4 electricity, an electrical output device like a light bulb, Static Electricity builds up in objects rubbed together, Static Electricity is electricity that is stationary, working loop circuit having and needed criteria, alike resulting in objects attracting, Static Electricity can be heard, Electric Circuit is a working loop circuit, alike resulting in objects repelling, objects are rubbed together gathering more electrons, an energy source like a battery, and needed criteria of an unbroken continuous path for the current, Static Electricity can be felt, Static Electricity developes when objects are rubbed together, working loop circuit having essential criteria, charges that are different, battery pushing electrons out of the bottom electrons going through the wire and following, electric charges that make things push away, different resulting in objects attracting, back through the top of the battery, different resulting in objects repelling