Warning:
JavaScript is turned OFF. None of the links on this page will work until it is reactivated.
If you need help turning JavaScript On, click here.
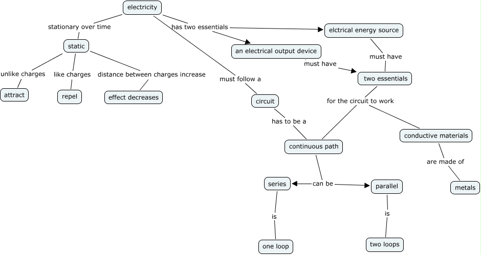
This Concept Map, created with IHMC CmapTools, has information related to: lynn w electricity, electricity stationary over time static, static like charges repel, two essentials for the circuit to work conductive materials, static unlike charges attract, elctrical energy source must have two essentials, electricity must follow a circuit, an electrical output device must have two essentials, parallel is two loops, electricity has two essentials elctrical energy source, continuous path can be series, electricity has two essentials an electrical output device, two essentials for the circuit to work continuous path, continuous path can be parallel, conductive materials are made of metals, circuit has to be a continuous path, static distance between charges increase effect decreases, series is one loop