Warning:
JavaScript is turned OFF. None of the links on this page will work until it is reactivated.
If you need help turning JavaScript On, click here.
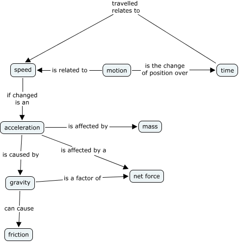
This Concept Map, created with IHMC CmapTools, has information related to: Gwen - Motion, time travelled relates to speed, acceleration is affected by a net force, acceleration is caused by gravity, motion is the change of position over time, gravity is a factor of net force, gravity can cause friction, speed if changed is an acceleration, acceleration is affected by mass, motion is related to speed