Warning:
JavaScript is turned OFF. None of the links on this page will work until it is reactivated.
If you need help turning JavaScript On, click here.
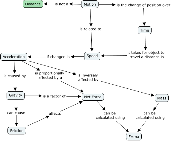
This Concept Map, created with IHMC CmapTools, has information related to: Bill - Motion, Mass can be calculated using F=ma, Motion is related to Speed, Speed if changed is Acceleration, Gravity can cause Friction, Net Force can be calculated using F=ma, Acceleration is inversely affected by Mass, Acceleration is caused by Gravity, Friction affects Net Force, Acceleration is proportionally affected by a Net Force, Motion is the change of position over Time, Gravity is a factor of Net Force, Motion is not a Distance, Time it takes for object to travel a distance is Speed