Warning:
JavaScript is turned OFF. None of the links on this page will work until it is reactivated.
If you need help turning JavaScript On, click here.
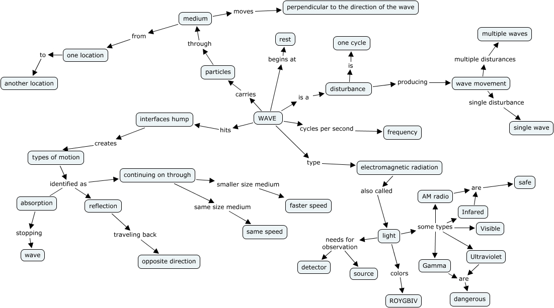
This Concept Map, created with IHMC CmapTools, has information related to: Deb's map 2 waves and light, electromagnetic radiation also called light, WAVE hits interfaces hump, light some types Infared, light colors ROYGBIV, WAVE type electromagnetic radiation, interfaces hump creates types of motion, light some types Gamma, one location to another location, Infared are safe, light some types Ultraviolet, Gamma are dangerous, wave movement multiple disturances multiple waves, Ultraviolet are dangerous, types of motion identified as reflection, WAVE is a disturbance, WAVE cycles per second frequency, medium from one location, continuing on through smaller size medium faster speed, types of motion identified as continuing on through, AM radio are safe