Warning:
JavaScript is turned OFF. None of the links on this page will work until it is reactivated.
If you need help turning JavaScript On, click here.
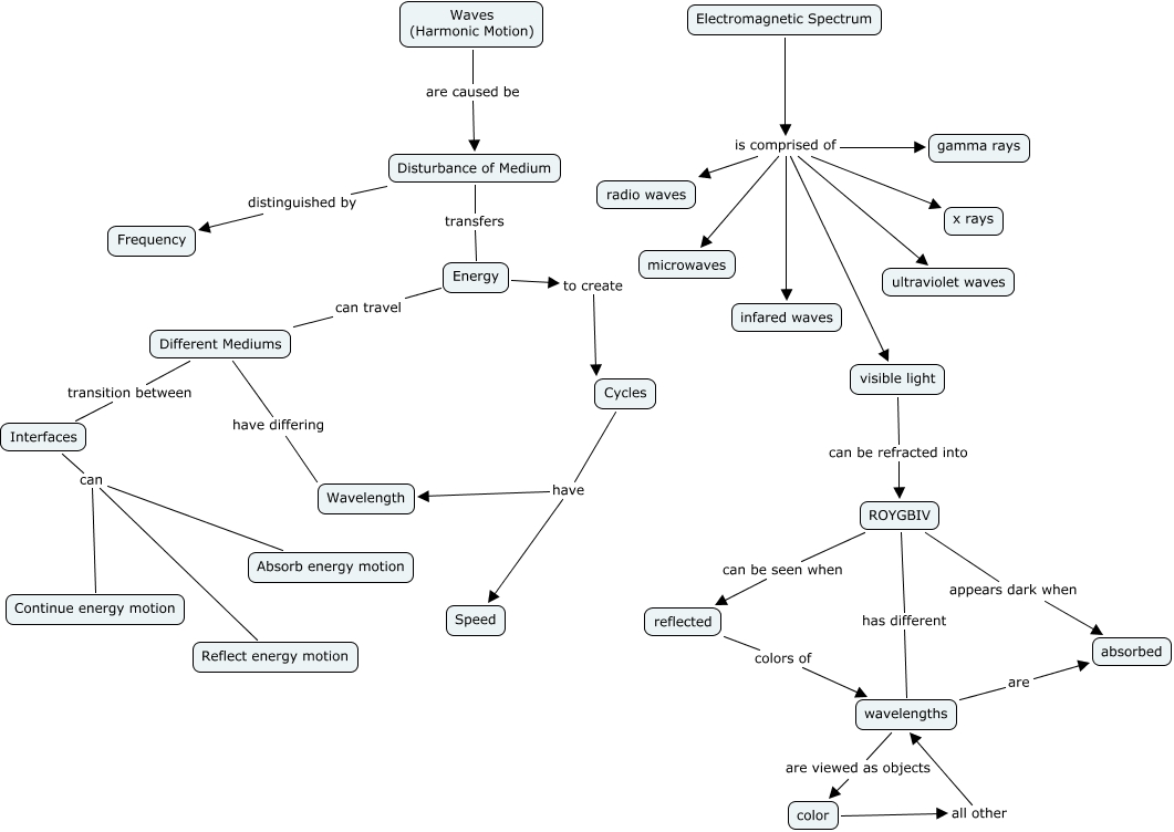
This Concept Map, created with IHMC CmapTools, has information related to: Lani day 4 electromagnetic spectrum, Electromagnetic Spectrum is comprised of gamma rays, Disturbance of Medium distinguished by Frequency, Interfaces can Absorb energy motion, Energy to create Cycles, Interfaces can Continue energy motion, Energy can travel Different Mediums, visible light can be refracted into ROYGBIV, Cycles have Speed, ROYGBIV appears dark when absorbed, wavelengths are absorbed, Different Mediums transition between Interfaces, Electromagnetic Spectrum is comprised of visible light, Electromagnetic Spectrum is comprised of ultraviolet waves, Electromagnetic Spectrum is comprised of x rays, Different Mediums have differing Wavelength, Interfaces can Reflect energy motion, Electromagnetic Spectrum is comprised of radio waves, reflected colors of wavelengths, Waves (Harmonic Motion) are caused be Disturbance of Medium, ROYGBIV has different wavelengths