Warning:
JavaScript is turned OFF. None of the links on this page will work until it is reactivated.
If you need help turning JavaScript On, click here.
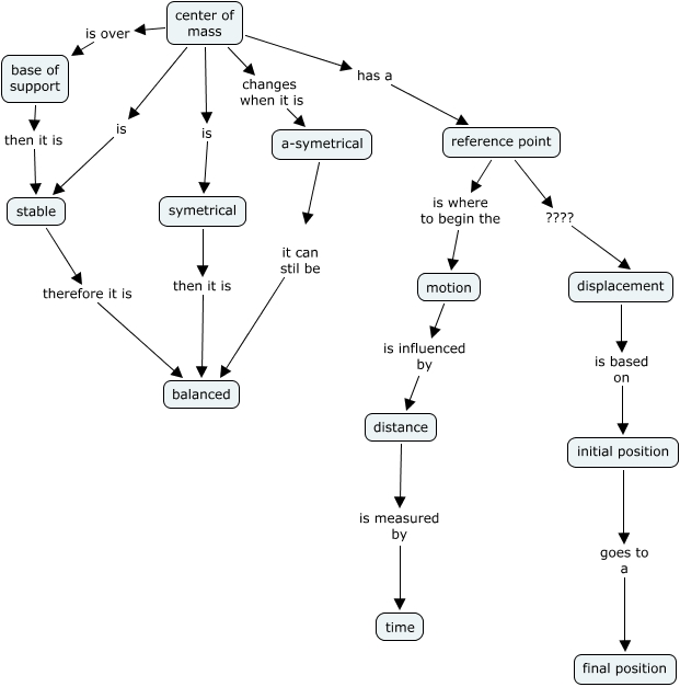
This Concept Map, created with IHMC CmapTools, has information related to: amy's map 2, stable therefore it is balanced, center of mass has a reference point, reference point ???? displacement, initial position goes to a final position, a-symetrical it can stil be balanced, center of mass changes when it is a-symetrical, reference point is where to begin the motion, displacement is based on initial position, symetrical then it is balanced, base of support then it is stable, center of mass is symetrical, distance is measured by time, center of mass is over base of support, center of mass is stable, motion is influenced by distance