WARNING:
JavaScript is turned OFF. None of the links on this concept map will
work until it is reactivated.
If you need help turning JavaScript On, click here.
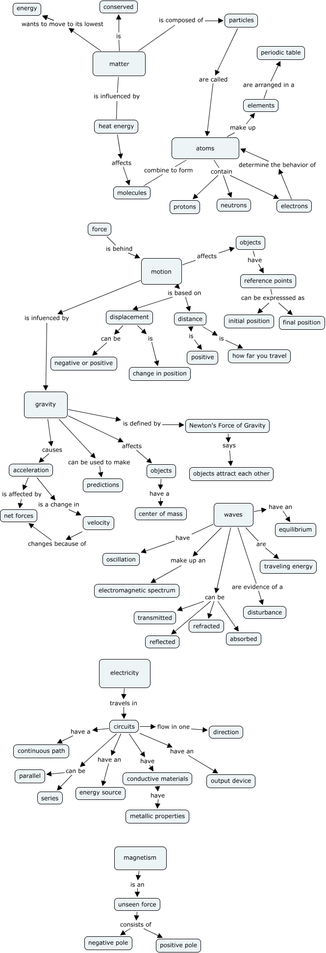
This Concept Map, created with IHMC CmapTools, has information related to: Pam Lieb's Physical Science Map, motion is based on displacement, circuits have conductive materials, waves are evidence of a disturbance, waves are traveling energy, acceleration is a change in velocity, magnetism is an unseen force, reference points can be expresssed as initial position, waves make up an electromagnetic spectrum, atoms contain protons, force is behind motion, gravity can be used to make predictions, circuits have an output device, particles are called atoms, electricity travels in circuits, matter is composed of particles, circuits can be parallel, matter wants to move to its lowest energy, distance is positive, motion affects objects, heat energy affects molecules