Warning:
JavaScript is turned OFF. None of the links on this page will work until it is reactivated.
If you need help turning JavaScript On, click here.
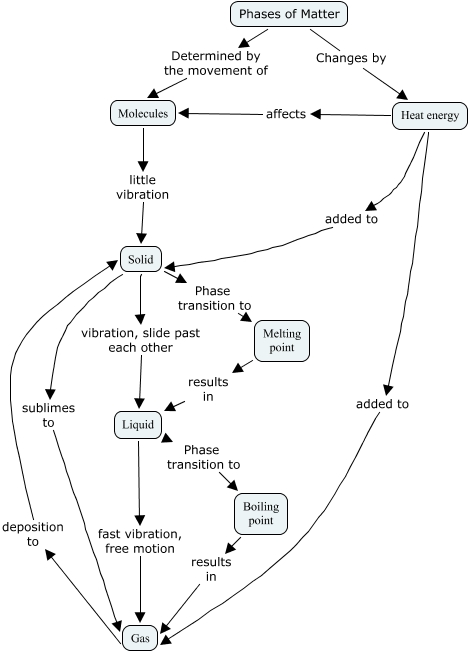
This Concept Map, created with IHMC CmapTools, has information related to: Lynn B phases, Solid Phase transition to Melting point, Gas deposition to Solid, Heat energy added to Solid, Melting point results in Liquid, Solid sublimes to Gas, Liquid fast vibration, free motion Gas, Boiling point results in Gas, Phases of Matter Changes by Heat energy, Solid vibration, slide past each other Liquid, Heat energy affects Molecules, Molecules little vibration Solid, Heat energy added to Gas, Liquid Phase transition to Boiling point, Phases of Matter Determined by the movement of Molecules