Warning:
JavaScript is turned OFF. None of the links on this page will work until it is reactivated.
If you need help turning JavaScript On, click here.
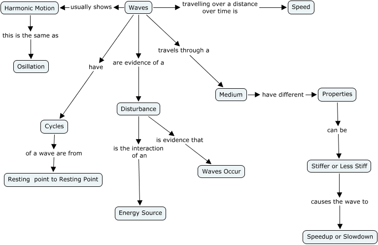
This Concept Map, created with IHMC CmapTools, has information related to: Bill - Matter, Waves travelling over a distance over time is Speed, Waves have Cycles, Stiffer or Less Stiff causes the wave to Speedup or Slowdown, Disturbance is the interaction of an Energy Source, Harmonic Motion this is the same as Osillation, Waves are evidence of a Disturbance, Cycles of a wave are from Resting point to Resting Point, Disturbance is evidence that Waves Occur, Medium have different Properties, Waves travels through a Medium, Waves usually shows Harmonic Motion, Properties can be Stiffer or Less Stiff