WARNING:
JavaScript is turned OFF. None of the links on this concept map will
work until it is reactivated.
If you need help turning JavaScript On, click here.
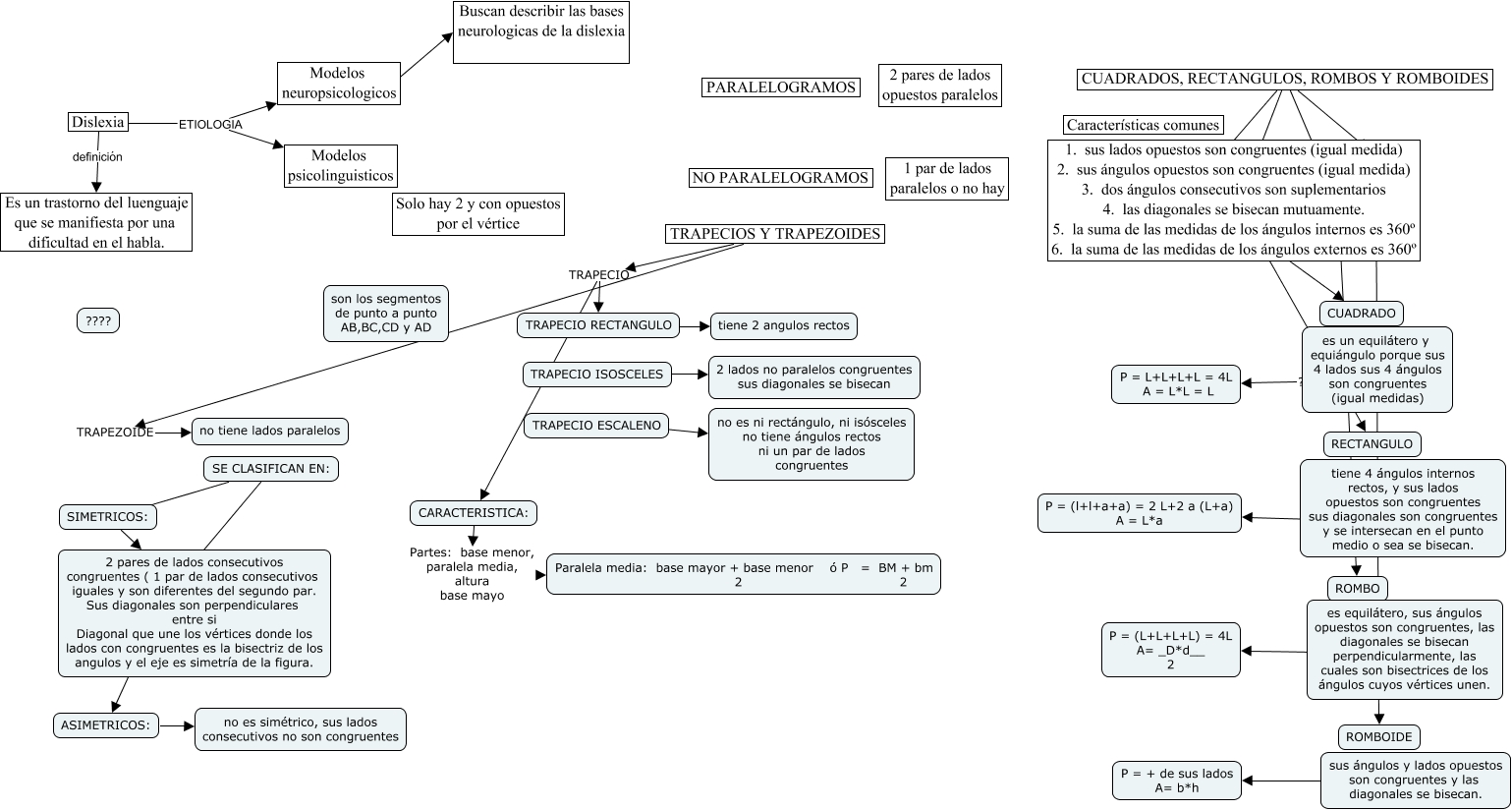
Este Cmap, tiene información relacionada con: CUADRILATEROS SEBASTIAN, Dislexia ETIOLOGIA Modelos neuropsicologicos, SIMETRICOS: ???? 2 pares de lados consecutivos congruentes ( 1 par de lados consecutivos iguales y son diferentes del segundo par. Sus diagonales son perpendiculares entre si Diagonal que une los vértices donde los lados con congruentes es la bisectriz de los angulos y el eje es simetría de la figura., TRAPECIO ESCALENO ???? no es ni rectángulo, ni isósceles no tiene ángulos rectos ni un par de lados congruentes, CUADRADOS, RECTANGULOS, ROMBOS Y ROMBOIDES ???? ROMBO, Dislexia definición Es un trastorno del luenguaje que se manifiesta por una dificultad en el habla., CUADRADOS, RECTANGULOS, ROMBOS Y ROMBOIDES ???? CUADRADO, Dislexia ETIOLOGIA Modelos psicolinguisticos, TRAPECIO RECTANGULO ???? tiene 2 angulos rectos, SE CLASIFICAN EN: ???? SIMETRICOS:, CUADRADOS, RECTANGULOS, ROMBOS Y ROMBOIDES ???? RECTANGULO, tiene 4 ángulos internos rectos, y sus lados opuestos son congruentes sus diagonales son congruentes y se intersecan en el punto medio o sea se bisecan. ???? P = (l+l+a+a) = 2 L+2 a (L+a) A = L*a, CUADRADOS, RECTANGULOS, ROMBOS Y ROMBOIDES ???? ROMBOIDE, SE CLASIFICAN EN: ???? ASIMETRICOS:, TRAPECIOS Y TRAPEZOIDES TRAPEZOIDE no tiene lados paralelos, es un equilátero y equiángulo porque sus 4 lados sus 4 ángulos son congruentes (igual medidas) ???? P = L+L+L+L = 4L A = L*L = L, ASIMETRICOS: ???? no es simétrico, sus lados consecutivos no son congruentes, sus ángulos y lados opuestos son congruentes y las diagonales se bisecan. ???? P = + de sus lados A= b*h, TRAPECIOS Y TRAPEZOIDES TRAPECIO CARACTERISTICA:, Modelos neuropsicologicos ???? Buscan describir las bases neurologicas de la dislexia, CARACTERISTICA: Partes: base menor, paralela media, altura base mayo Paralela media: base mayor + base menor ó P = BM + bm 2 2