Warning:
JavaScript is turned OFF. None of the links on this page will work until it is reactivated.
If you need help turning JavaScript On, click here.
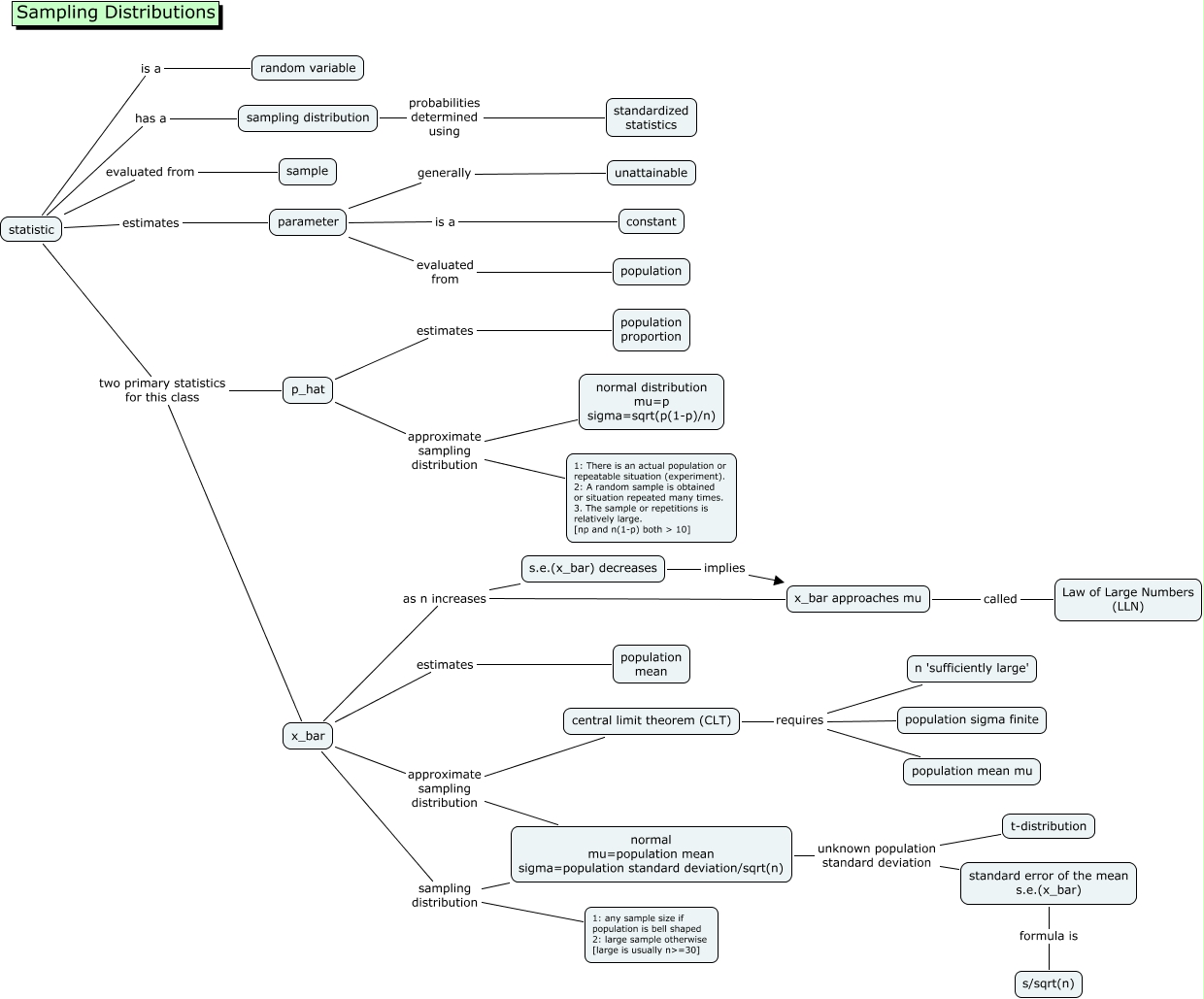
This Concept Map, created with IHMC CmapTools, has information related to: SamplingDistributions, statistic two primary statistics for this class x_bar, p_hat estimates population proportion, normal mu=population mean sigma=population standard deviation/sqrt(n) unknown population standard deviation t-distribution, standard error of the mean s.e.(x_bar) formula is s/sqrt(n), parameter is a constant, statistic estimates parameter, statistic has a sampling distribution, x_bar approximate sampling distribution central limit theorem (CLT), central limit theorem (CLT) requires population sigma finite, x_bar as n increases s.e.(x_bar) decreases, statistic evaluated from sample, x_bar as n increases x_bar approaches mu, statistic two primary statistics for this class p_hat, parameter evaluated from population, x_bar approximate sampling distribution normal mu=population mean sigma=population standard deviation/sqrt(n), central limit theorem (CLT) requires population mean mu, statistic is a random variable, x_bar sampling distribution 1: any sample size if population is bell shaped 2: large sample otherwise [large is usually n>=30], central limit theorem (CLT) requires n 'sufficiently large', normal mu=population mean sigma=population standard deviation/sqrt(n) unknown population standard deviation standard error of the mean s.e.(x_bar)