Warning:
JavaScript is turned OFF. None of the links on this page will work until it is reactivated.
If you need help turning JavaScript On, click here.
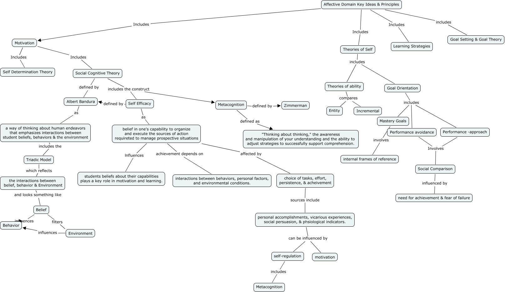
This Concept Map, created with IHMC CmapTools, has information related to: affective domain, Performance -approach Involves Social Comparison, Belief filters Environment, Belief influences Behavior, Affective Domain Key Ideas & Principles includes Goal Setting & Goal Theory, Theories of ability compares Entity, Self Efficacy defined by Albert Bandura, Performance avoidance Involves Social Comparison, personal accomplishments, vicarious experiences, social persuasion, & phsiological indicators. can be influenced by self-regulation, Theories of Self includes Goal Orientation, the interactions between belief, behavior & Environment and looks something like Belief, Environment influences Behavior, Affective Domain Key Ideas & Principles Includes Learning Strategies, Motivation Includes Social Cognitive Theory, Goal Orientation includes Performance avoidance, Metacognition defined as "Thinking about thinking," the awareness and manipulation of your understanding and the ability to adjust strategies to successfully support comprehension., Theories of ability compares Incremental, Affective Domain Key Ideas & Principles Includes Motivation, belief in one's capability to organize and execute the sources of action requireted to manage prospective situations affected by choice of tasks, effort, persistence, & acheivement, belief in one's capability to organize and execute the sources of action requireted to manage prospective situations lnfluences students beliefs about their capabilities plays a key role in motivation and learning., Social Cognitive Theory defined by Albert Bandura