WARNING:
JavaScript is turned OFF. None of the links on this concept map will
work until it is reactivated.
If you need help turning JavaScript On, click here.
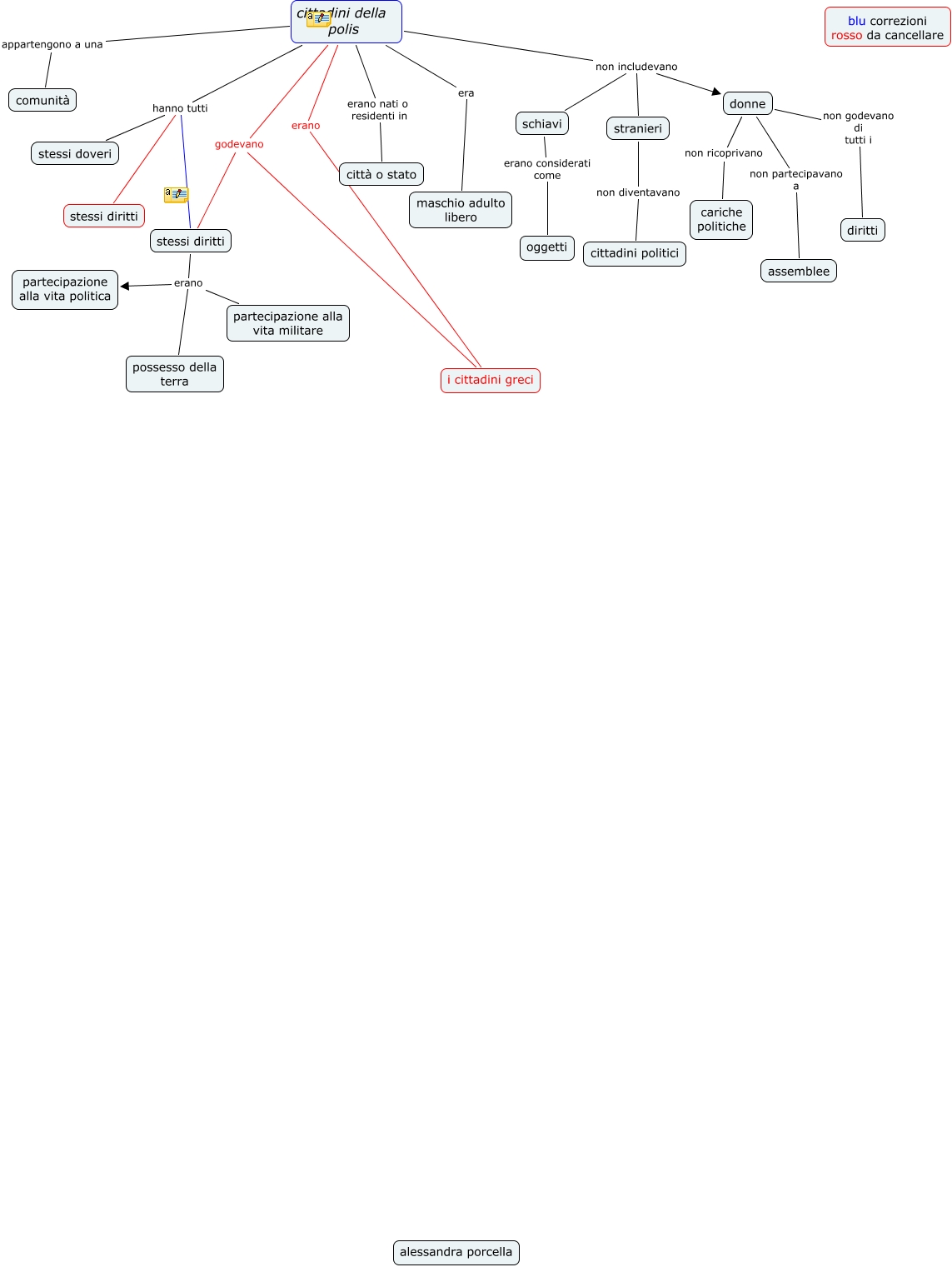
Questa Cmap, creata con IHMC CmapTools, contiene informazioni relative a: alessandra, cittadini della polis erano nati o residenti in città o stato, cittadini della polis non includevano stranieri, stessi diritti erano partecipazione alla vita militare, stessi diritti erano possesso della terra, cittadini della polis erano i cittadini greci, cittadini della polis non includevano donne, cittadini della polis godevano stessi diritti, donne non partecipavano a assemblee, stessi diritti erano partecipazione alla vita politica, cittadini della polis hanno tutti stessi diritti, cittadini della polis non includevano schiavi, schiavi erano considerati come oggetti, cittadini della polis hanno tutti stessi doveri, i cittadini greci godevano stessi diritti, donne non godevano di tutti i diritti, cittadini della polis hanno tutti stessi diritti, donne non ricoprivano cariche politiche, cittadini della polis era maschio adulto libero, cittadini della polis appartengono a una comunità, stranieri non diventavano cittadini politici