Warning:
JavaScript is turned OFF. None of the links on this page will work until it is reactivated.
If you need help turning JavaScript On, click here.
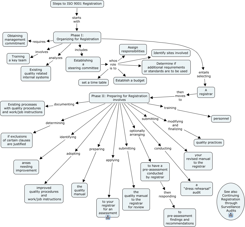
This Concept Map, created with IHMC CmapTools, has information related to: Steps to ISO 9001 Registration, A registrar then moves to Phase II: Preparing for Registration involves, Phase II: Preparing for Registration involves adopting improved quality procedures and work/job instructions, Phase II: Preparing for Registration involves optionally arranging to have a pre-assessment conducted by registrar, Phase II: Preparing for Registration involves conducting a “dress rehearsal” audit, Establishing a steering committee whos role is to set a time table, Phase I: Organizing for Registration involves Training a key team, Phase II: Preparing for Registration involves training personnel, Phase I: Organizing for Registration requires Obtaining management commitment, to have a pre-assessment conducted by registrar then responding to pre-assessment findings and recommendations, Phase II: Preparing for Registration involves applying to your registrar for an assessment, Phase II: Preparing for Registration involves modifying and finalizing quality practices, Phase I: Organizing for Registration analyzes Existing quality related internal systems, Phase II: Preparing for Registration involves submitting the quality manual to the registrar for review, Establishing a steering committee whos role is to Identify sites involved, Phase II: Preparing for Registration involves identifying areas needing improvement, Establishing a steering committee whos role is to Determine if additional requirements or standards are to be used, Steps to ISO 9001 Registration starts with Phase I: Organizing for Registration, Phase II: Preparing for Registration involves submitting your revised manual to the registrar, Phase I: Organizing for Registration includes Establishing a steering committee, Phase II: Preparing for Registration involves documenting Existing processes with quality procedures and work/job instructions