Warning:
JavaScript is turned OFF. None of the links on this page will work until it is reactivated.
If you need help turning JavaScript On, click here.
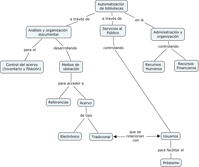
The Concept Map you are trying to access has information related to:
Science1, Administración y organización controlando Recursos Financieros, Acervo de tipo Electrónico, Automatización de bibliotecas a través de Servicios al Público, Administración y organización controlando Recursos Humanos, Usuarios para facilitar el Préstamo, Medios de ubicación para acceder a Acervo, Automatización de bibliotecas a través de Análisis y organización documental, Análisis y organización documental para el Control del acervo (Inventario y filiación), Medios de ubicación para acceder a Referencias, Análisis y organización documental desarrollando Medios de ubicación